【導讀】隨著Type-C的廣泛應用,以往的USB充電方案也逐漸需要Type-C Power Delivery(PD)來實現更高效快捷的充電。以往的座充通常僅支持單電池充電,在某些耗電量較大的便攜式設備應用的場景下不能完全滿足需求,因此本文章提出了一個雙電池快充的解決方案。
隨著Type-C的廣泛應用,以往的USB充電方案也逐漸需要Type-C Power Delivery(PD)來實現更高效快捷的充電。以往的座充通常僅支持單電池充電,在某些耗電量較大的便攜式設備應用的場景下不能完全滿足需求,因此本文章提出了一個雙電池快充的解決方案。
圖1是本文提出的Type-C雙電池快充解決方案的框圖。Type-C快充協議由USB PD芯片TPS65987D來完成,充電芯片使用了TI最新的升-降壓充電芯片BQ25790,電池包中的電量計芯片采用了BQ40Z50,此外,Type-C接口的ESD保護使用了TPD6S300A,同時在輸入端使用TPS70933來提供整個系統的芯片供電。整個系統的快充協議、充電和電量計配置由MCU MSP430FR2476來完成。

圖 1 Type-C雙電池快充解決方案
本文主要討論此解決方案中TI的產品。
TPS65987D是一款獨立的USB Type-C Power Delivery(PD)控制器,具備USB Type-C接口的正反插識別。在線纜識別之后,TPS65987D使用USB PD協議通過CC線進行協議通訊。當線纜識別和PD協議溝通完成后,TPS65987D會打開PD充電路徑進行快充。

圖 2 TPS65987D簡化示意圖
TPD6S300 是一種單芯片 USB Type-C 端口保護解決 方案,可提供 20V VBUS 短路過壓和 IEC ESD 保護。TPD6S300通過在 CC 和 SBU 引腳上提供過壓保 護,可以使 CC 和 SBU 引腳實現 20V 容差,同時不 會干擾正常工作。該器件將高壓 FET 串聯放置在 SBU 和 CC 線路上。當在這些線路上檢測到高于 OVP 閾值 的電壓時,高壓開關被打開,并且將系統的其余部分與 連接器上存在的高壓狀態隔離。大多數系統都需要為其外部引腳應用 IEC 61000-4-2 系統級 ESD 保護。TPD6S300為 CC1、 CC2、SBU1、SBU2、DP、DM 引腳集成 IEC 61000- 4-2 ESD 保護,并且無需在連接器上通過外部放置高 壓 TVS 二極管。

圖 3 TPD6S300簡化示意圖
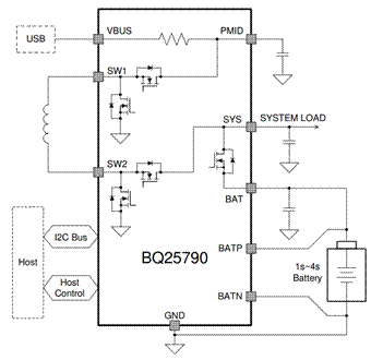
BQ25790是一款集成了MOS管開關的buck-boost充電芯片,可以支持1-4節鋰或鋰聚合電池。該充電芯片集成了4個開關MOSFET(Q1, Q2, Q3, Q4)、輸入電流和充電電流感知電路、電池端FET(QBAT)以及buck-boost轉換器的補償電路。BQ25790可以為USB Type-C和USB Power Delivery(USB-PD)的應用場景提供很高的功率密度和設計靈活性。

圖 4 BQ25790簡化示意圖
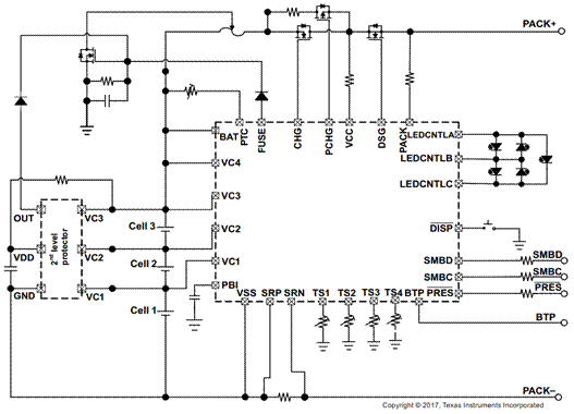
BQ40Z50器件采用已獲專利的 Impedance Track? 技術,是一款基于電池組的單芯片全集成解決方案,針對1 節、2 節、3 節和 4 節串聯鋰離子或鋰聚合物電池組提供電量監測、保護及認證等一些列豐富的功能。BQ40Z50 器件利用其集成的高性能模擬外設,測量鋰離子或鋰聚合物電池的可用容量、電壓、電流、溫度和其他關鍵參數,保留準確的數據記錄,并通過 SMBus v1.1 兼容接口將這些信息報告給系統主機控制器。

圖 5 BQ40Z50簡化示意圖
TPS709系列線性穩壓器是針對功耗敏感型應用而設計的超低靜態電流器件。此精密帶隙和誤差放大器在溫度范圍內的精度為 2%。這些器件的靜態電流僅為 1μA,因此對于由電池供電、要求靜態狀態功耗非常小的常開系統而言,這是非常理想的解決方案。為了增加安全性,此器件還具有熱關斷、電流限制和反向電流保護功能。關斷模式通過將 EN引腳拉為低電平進行使能。該模式 的關斷電流低至 150nA(典型值)。TPS709系列采用WSON-6和SOT-23-5 封裝。

圖 6 TPS709簡化示意圖
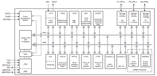
MSP430FR247x 微控制器 (MCU) 是 MSP430? MCU 超值系列超低功耗低成本器件產品系列的一部分,該產品系列用于檢測和測量 應用中的數字輸入 D 類音頻放大器。MSP430FR247x MCU集成了一個 12 位 SAR ADC 和一個比較器。
所有MSP430FR247x MCU均支持 –40° 至 105°C 的工作溫度范圍,因此這些器 件的FRAM數據記錄功能對更高溫度的工業 應用 來說意義重大。MSP430FR247x MCU 由一系列由軟、硬件組成的生態系統提供支持,并提供有參考設計和代碼示例,可幫 助您快速開展設計。開發套件包括 MSP-TS430PT48 48 引腳目標開發板。
TI 還提供免費的MSP430Ware? 軟件,該軟件以 Code Composer Studio? IDE 臺式機和云端版本組件的形式在 TI Resource Explorer 內部提供。MSP430 MCU 還通過 E2E? 社區論壇提供廣泛的在線配套資料、培訓和在線支持。
MSP430 超低功耗 (ULP) FRAM 微控制器平臺將獨特的嵌入式 FRAM 和整體超低功耗系統架構相結合,從而使系統設計人員能夠在降低能耗的情況下提升性能。FRAM 技術將 RAM 的低功耗快速寫入、靈活性和耐 用性與閃存的非易失性相結合。 TI MSP430 系列低功耗微控制器包含多種器件,其中配備了不同的外設集以滿足各類 應用的需求。
該架構 與多種低功耗模式配合使用,經過優化,可在便攜式測量應用延長電池 壽命中的數字輸入 D 類音頻放大器。該 MCU 具有一個強大的 16 位精簡指令集 (RISC) CPU,使用 16 位寄存器以及常數發生器,以便獲得 最高編碼效率。數控振蕩器 (DCO) 可使 MCU 在不到 10μs(典型值)的時間內從低功耗模式喚醒至活動模式。

圖 7 MSP430FR247x框圖
以上TI的產品可以實現Type-C雙電池快充解決方案,可以為研發者提供便捷。
免責聲明:本文為轉載文章,轉載此文目的在于傳遞更多信息,版權歸原作者所有。本文所用視頻、圖片、文字如涉及作品版權問題,請電話或者郵箱editor@52solution.com聯系小編進行侵刪。
推薦閱讀:





