【導讀】新能源汽車的火爆、造車新勢力的大熱帶動了車載電子設備的大規模升級,卻也直接促使車用電源管理與供電系統變得更為先進與復雜。在面對到汽車電能問題時,汽車設計工程師通常會先分門別類地將不同系統分別考慮、設計(如先進的電子式引擎、發電機、行車計算機、安全控制系統與DVD多媒體影音系統等會先分別獨立進行設計),最后再進行整合,這需要能夠處理不同電壓網關的電源供應系統;與此同時,這些車用電子設備對于電源的需求往往都是高效率、小體積且能在高電壓下輸出大電流以滿足自身的性能需求。因此,開發出新的應用技術,可將車上的電源管控在最佳的范圍之內,讓汽車上的電子設備能在車輛行駛的第一時間就能發揮最佳狀態已經成為汽車設計端的重要挑戰。
ADI公司的DC-DC轉換器在業界有非常廣泛的應用,在車載電子系統的不同場景中均能以非常高的效率實現電壓轉換,從而在節能的同時最大限度地減少了散熱設計方面的問題。本文以三個不同場景的ADI車載DC-DC轉換器為例,闡述ADI如何利用豐富的模擬技術研發設計經驗,滿足汽車設計師們對于汽車電力、動力及能源消耗的平衡。
你要的樣子我都有,一顆IC靈活實現個性化車前燈組設計
LED車前燈組可以是兼具創新性和藝術創意的。遠光燈和近光燈可以與時髦漂亮和獨具特色的晝間行駛燈(DRL)“包裹”在一起。因為晝間行駛燈僅在遠光燈和近光燈關閉時才會需要,故可使用單個LED驅動器給遠光和近光LED或晝間行駛燈供電。只有在LED驅動器具有靈活的輸入至輸出比、而且能對輸入至輸出電壓進行升壓和降壓的情況下,這種做法才會奏效。升降壓型設計可滿足該要求。
下圖中的多光束LT8391A升降壓型LED驅動器能夠驅動3V至34V的LED燈串電壓。這使其能驅動一個近光燈串,并通過給近光燈串添加LED以創建一個遠光燈。同一個驅動器在切換之后,可驅動一個電壓較高、但電流較低的DRL。從僅限近光燈的LED切換至近光/遠光燈組合式燈串,就不會在輸出電壓或LED電流上產生尖峰脈沖。LT8391A能夠在升壓、4開關升降壓、和降壓工作區之間平穩地轉換。對于轉換器來說,從LED數量少的燈串變更至LED數量多的燈串時不產生LED尖峰脈沖會是棘手的難題,然而這款多光束LED燈電路則能輕松地做到這一點。

用于近光燈、遠光燈和DRL燈的LT8391A多光束LED車前燈組解決方案
可以看出,LT8391A 2MHz、60V 升降壓型 LED 驅動器控制器可為汽車前照燈中的LED燈串供電,該器件的特點包括其低EMI四開關架構和擴展頻譜頻率調制功能,用于滿足CISPR 25 Class 5 EMI 規格要求。此外,該器件獨特的高開關頻率允許其在高于AM頻段的頻率條件下工作,因而所需的EMI濾波非常之少。
啟停銜接如“絲”般順滑,升降壓控制器帶來沉浸式車載娛樂系統
自動啟停功能由中央控制單元協調,該控制單元監測來自所有相關傳感器(包括啟動電機和交流發電機)的數據。在高效的蓄電池技術和相應的發動機管理程序的支持下,啟停系統在較低的溫度下也能正常工作,只需短暫的預熱過程便可激活。此外,大多數系統可識別臨時停車和行程結束之間的差異。如果駕駛員的安全帶解開,或者車門或行李箱打開,系統不會重新啟動引擎。但是,當使用啟停系統使引擎重新啟動時,12 V電池電壓有可能已經降至5 V以下,如果車載信息娛樂系統開啟或其他電子設備需要高于5 V的電壓時,可能會導致這些系統復位。甚至有些導航系統要求更高的輸入電壓工作。因此,當輸入電壓在引擎重新啟動期間降至5 V以下,若DC-DC轉換器僅具有輸入電壓降壓功能,則需要重新設置導航或音樂播放器系統。要想使電子控制單元ECU穩定工作,就需要升降壓轉換器。
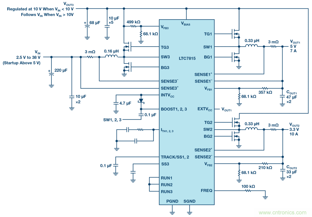
ADI三路輸出同步DC/DC控制器LTC7815在單個封裝中集成了升壓控制器和兩個降壓控制器,高效率同步升壓轉換器給兩個下游同步轉換器饋電,這在汽車啟停系統中是非常有用的特性。

LTC7815啟停應用原理圖,工作頻率為2.1 MHz
LTC7815在啟動期間可以以4.5V至38V的輸入電壓工作,并在啟動之后保持工作直到輸入電壓低至2.5V。同步升壓轉換器可產生高達60 V的輸出電壓,在輸入電壓夠高時,它可讓同步開關完全導通,以直通輸入電壓,實現效率最大化。兩個降壓轉換器可產生0.8V至24V的輸出電壓,且整個系統可實現高達95%的效率。低至45 ns的最短導通時間可在2 MHz開關操作中實現高降壓比轉換,從而避開對噪聲敏感的關鍵頻段(如AM無線電),并可使用較小的外部組件。
誰說魚和熊掌不可兼得?雙向DC-DC轉換器輕松匹配未來汽車架構
新提出的汽車標準(稱為LV 148)將二級48 V總線與現有汽車12 V系統合而為一。此新標準要求12 V總線繼續為點火、照明、信息娛樂和音頻系統供電。而48 V總線將為主動底盤系統、空調壓縮機、可調懸架、電動增壓器/渦輪增壓器供電,甚至還將支持制動能量回收。在車輛中增加一個48V供電網絡并非沒有重大影響。電子控制單元(ECU)將受影響,且需要將其工作范圍調至更高電壓。
LT8228是ADI公司最近推出的一款雙向DC-DC控制器,通過使用相同的外部功率組件進行降壓和升壓,其可提高48V/12V雙電池DC-DC汽車系統的性能、控制功能并簡化設計。它可根據需要在48 V總線至12 V總線降壓模式或12 V至48 V升壓模式下工作。啟動汽車或需要額外電源時,LT8228允許兩個電池同時向同一負載供電。功率轉換設計人員利用這個功能多樣的雙向轉換器,可以輕松地配置未來全自動駕駛汽車所需的12V和48 V電池系統。
LT8228采用與降壓轉換相同的外部功率組件進行升壓轉換,是一款具有獨立補償網絡的100 V雙向恒流或恒壓同步降壓或升壓控制器。電源的流動方向由LT8228自動決定,或由外部控制。輸入和輸出保護MOSFET用于防止出現負電壓,控制浪涌電流,并在開關MOSFET短路等故障條件下在端子之間提供隔離。在降壓模式下,V1端子的MOSFET保護可防止出現反向電流。在升壓模式下,相同的MOSFET通過一個可調整的計時器斷路器控制輸出浪涌電流并進行自我保護。

簡化的雙向電池備用系統配置中的LT8228
此外,LT8228還具有雙向輸入和輸出限流和獨立電流監控功能。無主、容錯均流允許增加或刪除任何并聯的LT8228,同時確保均流精度。當禁用單個LT8228或在故障條件下,它會停止向平均總線輸出電流,從而使均流方案具有容錯能力。
免責聲明:本文為轉載文章,轉載此文目的在于傳遞更多信息,版權歸原作者所有。本文所用視頻、圖片、文字如涉及作品版權問題,請聯系小編進行處理。
推薦閱讀:






