【導讀】在大多數需要通過單一輸入源調節多路輸出電壓的步降電源轉換應用中,開關穩壓器會在向FPGA、DSP和微處理器提供負載點(POL)電源時,施加高輸入均方根(RMS)電流和噪聲。為解決此問題,設計工程師通常會采用高輸入濾波(但有附加成本),以減輕傳導型電磁干擾(EMI)和/或輻射型電磁干擾,同時對較高的系統I2R功率損耗加以控制。
在使用音頻放大器的系統中,設計工程師必須克服的另一個技術挑戰是“拍頻”,亦即電源的開關DC/DC轉換器之間的頻差。如果拍頻在100Hz到23kHz之間,則音頻放大器很可能會檢測到它們,并擾亂系統性能。
本文探討了如何使用相移時延技術來對主/從(Master/Slave)配置的多個DC/DC降壓穩壓器進行同步。對多個轉換器進行相移可防止ON時間重疊和減小RMS電流、紋波和輸入電容要求,這可改善系統電磁干擾并提高功率效率。該方法還可消除對高輸入濾波電路的需要,并解決與拍頻有關的問題。
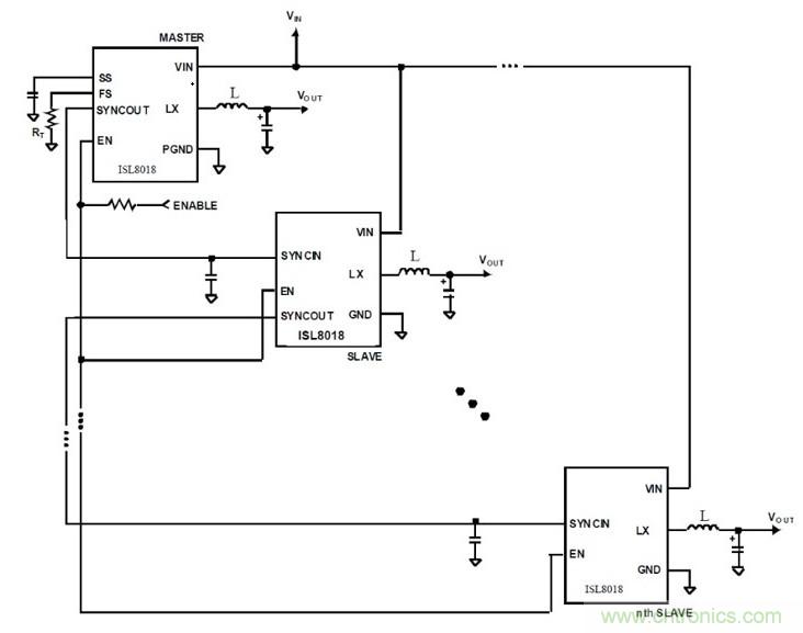
如圖1所示,轉換器1是“主”轉換器,它為其余的“從”轉換器提供設定頻率。

圖1:使用主/從配置的ISL8018 DC/DC轉換器應用。
同步多個DC/DC轉換器通道比較容易和簡單,但相移編程卻可能是個挑戰。圖2是同相和異相配置的DC/DC轉換器的對比。兩種設計均使用三相方法來提供24A輸出電流。若想增大輸出電流,可增加相數。在兩種方案中,每個轉換器均已優化為8A輸出電流。左側配置為同相工作,而右側的設計使每個相位偏移約120°。左側的3個轉換器具有24A(3×8A)峰值輸入紋波或12A RMS (50%占空比) 。右側的3 個異相工作轉換器的工作電流為8A或4.3A RMS(50%占空比)。

圖2:同相和異相配置三相DC轉換器對比。
如上文所述,使用相移技術可顯著減小輸入和輸出電容要求。RMS輸入電流由公式1規定:

其中,n為相數,L為輸出電感,Fs為開關頻率,k(n,D)=floor(n,D),floor函數的返回值為小于或等于輸入值的最大整數。圖3顯示了ΔIIN_RMS(n,D) 與占空比的關系曲線。

圖3:ΔIIN_RMS(n,D) 與占空比的關系曲線。
表1總結了三個同相工作轉換器和三個異相工作轉換器的性能結果對比。

表1.異相方案比同相設計具有顯著優點。
同步降壓穩壓器( 如ISL 8018)為實現異相工作提供了一種簡單、低成本的方法。主開關穩壓器的SYNCHOUT特性在每個時鐘周期開始時提供一個電流脈沖ISYNC。該電流源在達到1V SYNCHOUT電壓后終止并放電至0V。從穩壓器的SYNCIN特性的檢測閾值為0.9V。當SYNCIN的每個上升沿達到0.9V時,其PHASE的ON脈沖即被觸發。只需在SYNCIN至GROUND之間添加一個小而便宜的電容,即可改變SYNCHOUT電流源轉換速率。
圖4所示為主/從電路示意圖,圖5所示為其邏輯實現。相移時間(t,單位ns)等于2.8·CPHASE(單位pF)。

圖4:主/從電路實現。

圖5:主/從邏輯實現。
電流源的實現比較簡單,只需要70平方密耳的裸片面積。該面積可以調整,以實現±5%的公差。同樣,SYNCIN的閾值也可調整為±0.5%。應用容值在pF范圍內,只需一個具有±1%小公差的低成本NPO或C0G介質的陶瓷電容即可。這樣相移公差約為5.12%。
如上文所述,ISL8018可從主轉換器或外部時鐘加以同步。該特性在多個穩壓器的工作頻率彼此很接近時是必不可少的。圖6顯示了工作頻率分別為f1和f2的轉換器1和2。輸入可見一個“拍”頻(fb),亦即f1與f2之差。如果沒有隔離的話,該fb將在GROUND出現。輸出則可能如圖7所示,其中的包絡即為“拍”頻。

圖6:輸入源的頻譜圖。

圖7:地線紋波電壓噪聲。
通常情況下拍頻非常低,特別是在對多個電源軌使用同類型轉換器時。該低水平將出現在整個系統之中。在包含音頻的計算、電信、工業或醫療設備應用中,系統的音頻放大器極有可能接收到拍頻噪聲。如上文所述,添加共模或差分模式噪聲濾波器將會增加系統設計成本。
然而ISL8018 DC/DC轉換器的SYNC特性能夠通過使用多個時鐘頻率相同的轉換器解決拍頻問題。于是fb將等于0Hz,從而消除整個系統中的拍頻。
結束語
諸如ISL8018等DC/DC轉換器能夠為噪聲敏感型應用(特別是包含音頻電路的應用)提供低成本解決方案。借助相移時延技術,在主/從配置中采用多個負載點(POL)DC/DC轉換器,有助于設計工程師通過降低RMS電流、紋波和輸入電容要求而優化其電源設計。
文章來源于電子技術設計。
推薦閱讀:



