【導讀】由于為白光LED 供電的最佳選擇是選用一個恒流電源,且鋰離子電池的輸入電壓范圍低于或等于LED 正向電壓,因此就需要一款新型電源解決方案。本文就為大家提供白光LED電源系統電路模塊設計。
隨著彩色顯示屏在便攜市場(如手機、PDA 以及超小型 PC)中的廣泛采用,對于一個單色 LCD 照明而言,就需要一個白色背光或側光。與常用的 CCFL(冷陰極熒光燈)背光相比,由于 LED 需要更低的功耗和更小的空間,所以其看起來是背光應用不錯的選擇。白光LED 的典型正向電壓介于 3V~5V 之間。由于為白光LED 供電的最佳選擇是選用一個恒流電源,且鋰離子電池的輸入電壓范圍低于或等于LED 正向電壓,因此就需要一款新型電源解決方案。
主要的電源要求包括高效率、小型的解決方案尺寸以及調節 LED 亮度的可能性。對于具有無線功能的便攜式系統而言,可接受的 EMI 性能成為我們關注的另一個焦點。當高效率為我們選擇電源最為關心的標準時,升壓轉換器就是一款頗具吸引力的解決方案,而其他常見的解決方案是采用充電泵轉換器。在本文中,我們分別對用于驅動白光 LED 的兩款解決方案作了討論,并探討了他們與主要電源要求的關系。另外一個很重要的設計考慮因素是調節 LED 亮度的控制方法,其亮度不但會影響整個轉換器的效率,而且還有可能會出現白光 LED 的色度變換。下面將介紹一款使用一個 PWM 信號來控制其亮度的簡單的解決方案。與其他標準解決方案相比,該解決方案的另外一個優勢就是其更高的效率。
可驅動白光LED 的標準升壓轉換器
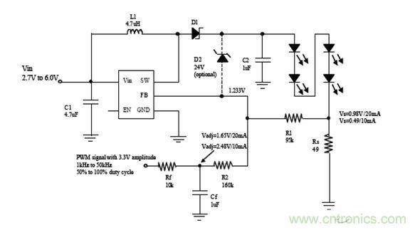
圖 中的升壓轉換器被配置為一個可驅動 4白光 LED 的電流源。該器件將檢測電阻器 Rs 兩端的電壓調節至 1.233V,從而得到一個定義的 LED 電流。

本結構中使用的升壓轉換器在 1.233V 電流檢測電阻器兩端將有一個壓降,而檢測電阻器的功耗會降低該解決方案的效率。因此,必須降低檢測和調節該 LED 電流的壓降。除此之外,對于許多應用來說,調節 LED 電流和 LED 亮度的可能性也是必須的。圖 5 中的電路實現了這兩個要求。

圖 5 通過降低電流感應電壓來提高效率
在圖 5 中,一個可選齊納二極管被添加到了電路中,用鉗位控制輸出電壓,以防止一個 LED 斷開連接或出現高阻抗。一個具有 3.3V 振幅的 PWM 信號被施加到該轉換器的反饋電路上,同時使用了一個低通濾波器 Rf 和 Cf,以過濾PWM 信號的 DC 部分并在 R2 處建立一個模擬電壓 (Vadj)。通過改變所施加 PWM 信號的占空比,使該模擬電壓上升或下降,從而調節該轉換器的反饋電壓,此舉會增加或降低轉換器的 LED 電流。通過在 R2 處施加一個高于轉換器反饋電壓 (1.233V)的模擬電壓,可以在檢測電阻器兩端實現一個更低的感應電壓。對于一個 20mA LED 電流而言,感應電壓從 1.233V 下降到了 0.98V(對于 10mA LED 電流而言,甚至會降至 0.49V)。
[page]
當使用一個具有 3.3V 振幅的 PWM 信號時,必須要將控制 LED 亮度的占空比范圍從 50% 調整到 100%,以得到一個通常會高于 1.233V 反饋電壓的模擬電壓。在 50% 占空比時,模擬電壓將為 1.65V,從而產生一個 20mA、0.98V 的感應電壓。將占空比范圍限制在 70%~100% 之間會進一步降低感應電壓專用 LED 驅動器減少了外部組件數量圖 8 顯示了一款集成了前面所述特性的器件。直接在 CTRL 引腳上施加一個PWM 信號就可以對 LED 電流進行控制。

圖 8 白光 LED 恒流驅動器 IC
對EMI加以控制
由于這兩款解決方案均為運行在高達 1MHz 轉換頻率上的開關轉換器,且可以快速的上升和下降,因此無論使用哪一種解決方案(充電泵還是升壓轉換器)都必須要特別謹慎。如果使用的是充電泵解決方案,則不需要使用電感,因此也就不存在磁場會引起 EMI 的問題了。但是,充電泵解決方案的飛跨電容通過在高頻率時開啟和關閉開關來持續地充電和放電。這將引起電流峰值和極快的上升,并對其他電路發生干擾。因此飛跨電容應該盡可能地靠近 IC 連接,且線跡要非常短以最小化EMI 放射。必須使用一個低 ESR 輸入電容以最小化高電流峰值(尤其是出現在輸入端的電流峰值)。
如果使用的是一款升壓轉換器,則屏蔽電感器將擁有一個更為有限的磁場,從而實現更好的 EMI 性能。應對轉換器的轉換頻率加以選擇以最小化所有對該系統無線部分產生的干擾。PCB 布局將對 EMI 產生重大影響,尤其要將承載開關或 AC 電流的線跡保持盡可能小以最小化 EMI 放射,如圖 11 所示。

圖 11 承載開關電流的節點和線跡應保持最小化
粗線跡應先完成布線,且必須使用一個星形接地或接地層以最小化噪聲。輸入和輸出電容應為低 ESR 陶瓷電容以最小化輸入和輸出電壓紋波。在大多數應用中,與充電泵相比,升壓轉換器顯示出了更高的效率。使用一個升壓轉換器(其電感大小與 1210 外殼尺寸一樣)降低了充電泵在總體解決方案尺寸方面的優勢。至少需要根據總體解決方案的尺寸對效率進行評估。在 EMI 性能方面,對升壓轉換器的設計還需要考慮更多因素和對更多相關知識的了解。
總之,對于許多系統而言,尤其在器件擁有一個從 1.0 到 1.5 的靈活轉換增益的時候,充電泵解決方案將是一個不錯的解決方案。在稍微高于 LED 正向電壓處發生從 1.0 到 1.5 的轉換增益時,這樣一款解決方案將實現絕佳的效率。在為每個應用選擇升壓轉換器或充電泵解決方案時,需要充分考慮便攜式系統的關鍵要求。如果效率是關鍵的要求,則升壓轉換器將為更適宜的解決方案。



