- 立體聲聲頻子系統設計
- 3D增強效應運作介紹
- 喇叭效率和頻率響應簡介
- 美國國家半導體LM4888解決方案
立體聲喇叭成為手機基本配備
新一代移動電話已被設計成為具備多種娛樂功能的智能型手機。像是MP3播放器、掌上型游樂器、照相機,甚或是錄影機、移動電視等功能,都可配置在手機或可攜式裝置中。基于以上的音效需求,立體聲喇叭能讓手機為消費者帶來高品質的聲光享受,因此成為手機不可或缺的基本配備。
立體聲喇叭的優勢,在于相同單聲道音頻輸入等級下,可提供額外的6dB輸出量,而其噪聲輸出等級卻不會依6dB等比例增加。這種做法能帶來更優秀的聲頻信號與噪聲比表現。
由于可攜式裝置或手機的體積有限,兩個喇叭的置放距離受限,可能會靠得很近。立體聲喇叭如果互相靠得太近,音道分離能力便會減弱,導致兩個喇叭無法產生立體聲效果。利用具備3D增強效果的聲頻子系統,便可以增加左右通道的分離效果,從而擴大立體聲輸出音效,把受影響的非立體聲音重現為立體聲音效。
立體聲聲頻子系統
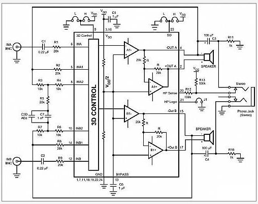
圖1所示的立體聲聲頻子系統,是一個包含立體聲聲頻喇叭加耳機和3D增強裝置的放大器。也就是說,這個裝置具有立體聲喇叭及立體聲耳機驅動功能。當電源電壓Vcc=5V時,立體聲喇叭最大輸出量可達到1.3W。當每個通道在8Ω負載下、而負載降至3Ω時,則可支援每個通道達2.1W的輸出量,而耳機能夠在32Ω負載下輸送高達80mW至每個通道。此子系統利用兩個獨立的控制接腳來控制停機和3D開關,操控方便,設計簡單,并提供耳機檢測功能。

圖1:典型的立體聲聲頻子系統應用線路(以美國國家半導體LM4888為例)
基于每個耳機檢測電路端口設計會採用不同要求,因此,該聲頻子系統提供兩個獨立的耳機(HP)控制輸入接腳。耳機的允許輸入可啟動SE輸出耳機模式和關閉BTL輸出模式。耳機感應檢測輸入需要用一個常規立體聲耳機插孔配合一起使用。剩余的HP邏輯輸入,能允許使用一個標準邏輯電平(Logic Level)來控制。

表1. 邏輯電平真值表
在此立體聲聲頻子系統的耳機檢測控制接腳中加入一個邏輯電平,將放大器A(+out)和放大器B(+out)關閉到靜音,也就是把BTL負載關閉到靜音。當應用SE輸出時,可把靜態電流減低。[page]

圖2
圖2顯示了如何實做立體聲聲頻子系統耳機控制的功能。當耳機尚未插入到耳機插座時,R11-R13電壓分壓電路在耳機檢測接腳(接腳20)檢測到一個約50mv的電壓。這50mv的電壓使放大器A(+out)和B(+out)把立體聲聲頻子系統的BTL驅動打開。當立體聲聲頻子系統以BTL模式運作時,在負載的潛在直流應是0V。因此即使在理想條件下,輸出也不會造成錯誤。當耳機插入到耳機插座時,耳機插座內部會把 –OUTA連接切斷,并允許R13牽引耳機檢測電壓上拉到VDD。此時將立即啟動耳機功能,關閉放大器A和B,使BTL喇叭輸出關閉。放大器繼而驅動耳機,耳機的阻抗與外部電阻R10和R11相差相當遠,所以這些電阻對立體聲聲頻子系統輸出驅動影響能力是可以忽略的,其原因是典型的耳機阻抗為32Ω。
圖 2也顯示所推薦的耳機插座電源連接方法。該插座配有三線插頭。插頭的尖端和套圈應當各負載兩個輸出訊號其中之一,而套筒應當輸送地面流轉。每個耳機插座帶有一個控制接觸接腳,連至耳機時足夠驅動耳機檢測接腳。還有第二個輸入電路能夠控制BTL或SE模式的選擇。此輸入控制接腳稱為耳機邏輯輸入(HP邏輯)。當HP邏輯輸入是邏輯電平"高"時,此立體聲聲頻子系統將以SE輸出模式運作。當HP邏輯輸入是邏輯電平"低"時(而HP檢測接腳也是邏輯電平
"低")時,此立體聲聲頻子系統將在BTL模式下進行操作。
在BTL模式輸出運作中(HP邏輯輸入是邏輯高電平"低"并且HP檢測輸入是邏輯高電平"低"),耳機巳直接連到SE輸出那點(在HP插座上不採用HP檢測接腳),此時,喇叭(BTL)和耳機(SE)將會同時運作。例如:當8Ω與 32Ω并聯時,反向的運算放大器輸出同時能驅動喇叭和HP的負載,這也不會影響此立體聲聲頻子系統的運作。有一些聲頻放大器不能承受低負載,但對此立體聲聲頻子系統而言,當喇叭降到3Ω也不會構成問題。
如上所述,採用此立體聲聲頻子系統來驅動喇叭(BTL)和耳機(SE)負載是簡單易行的。然而,只有HP邏輯接腳用于控制BTL / SE操作并且HP檢測接腳與GND連接時,此配置才發揮作用。
3D增強效應運作
以下以 National 3D 聲頻子系統為例,說明3D增強效應如何運作。其採用交叉投入技術,在別通道上加上本通道的一個特定比例的反相180度信號。
左擴音器輸出出現的聲頻信號是:左輸出=(左輸入- 右輸入x比率)
右擴音器輸出出現的聲頻信號是:右輸出=(右輸入- 左輸入x比率)
R3D 和 C3D兩個外部元件組成了National 3D增強效應的交叉投入網路。此網路也會產生濾波函數效果,并能控制截止頻率,而3D效應在一特定的截止頻率上開始生效。
f3D(-3dB) = 1 / 2P(R3D)(C3D)
R3D也是設置我們所需的3D效應數量的一個要素。降低R3D的值會增加3D效應的數量。R3D 以一個倍增因數而增加輸出信號。
(1 + 20k / R3D)
3D關閉
3D的邏輯電平是基于0.7Vdd而設計的。
當3D控制接腳等于邏輯電平"0"時,採用R2與 R8作為增益反饋電路。由于3D增強功能未開啟,因此另一個頻道將不會產生任何信號。
頻道A增益= 2(R2/R1)
頻道B增益= 2(R8/R9)
3D啟動
當 3D控制接腳等于邏輯電平"1"時,設計師可以採用R3、R4、R7和R8作為增益反饋電路。在此文件的前面我們已提到3D效應是採用交叉投入技術。充當一個高通濾波器(HPF)的R5、C7和C3D是National 3D增強交叉投入網路的程序塊。由于3D效應只在高頻率時產生,所以輸入頻率需要高于RC網路-3dB點才能啟動3D效應,當輸入頻率不足以啟動RC網路時,反饋通道應像一個典型通道。
輸入頻率<< -3dB點時
頻道A增益=(R3+R4)/ R1
頻道B增益=(R7+ R8)/ R9
當輸入頻率高于-3dB點時,3D網路將被啟動。在此瞬間交叉投入效應便進行操作。如果輸入異相為180 度,那么效應將出現。R3D是設置3D效應數量的要素。降低R3D的值將引起3D效應的增加,另外還要注意一點:由于R3D (R5) 和 C3D (C7)是一個HPF(高通濾波器),當改變R3D (R5)的值時,-3dB點也將同時改變。
以下為一個實例,當 R1=R3=R4=R7=R8=R9=10K、 R3D= R5=20K & C3D= C7= 2200pF、輸入電壓=250mV時,
-3dB 點 = 1 / 2pi R3D C3D
= 1/ 2 pi 20K 2200pF
= 3617Hz
–3dB點以下的頻道A增益= 2((R3+R4) / R1) = 2 (2) = 4
當輸入= 250mV,輸出電壓= 250mV x 4 = 1V時
在兩個輸入相差為180度時,交叉投入網路有一個附加的增益。(1 + 20K/R5)的倍增因數將引起增益的增加。所以高頻率(-3dB點之后)中的增益為
A頻道的總電壓增益 = 原有增益+其它頻道的附加增益
= 2 ((R3 + R4) /R1) + (1 + (20K/ R3D)
= 2 ((10K + 10K) / 10K) + (1+ (20K/ 20K)
= 6
總電壓增益 = 6 x 250mV
= 1.5V
[page]
每當3D效應啟動時,把R5設置為20k將導致增益以(1 + 20k/20k) =2 or 6dB的倍增因數而增加。
以下為實驗室的一個測量結果。讀者會發現當輸入頻率低于3.6KHz時,輸出電壓為1V,但一旦頻率高于3.6KHz時,輸出會增至1.5V。

當試圖將R3D從20K降低至10K時,并且當–3dB點保持不變時:
以下為一個實例,當R1=R3=R4=R7=R8=R9=10K、 R3D= R5=10K & C3D= C7= 4700pF、輸入電壓=250mV時,
-3dB點 = 1 / 2pi R3D C3D
= 1/ 2 pi 10K 4700pF
= 3386Hz
–3dB點以下的頻道A增益= 2((R3+R4) / R1) = 2 (2) = 4:
當輸入=250mV、輸出電壓= 250mV x 4 = 1V時
在兩個輸入異相為180度時,交叉投入網路會增加一個附加的增益。
(1 + 20K/R5)的倍增:
當輸入頻率高于–3dB點時,以上的公式才會生效。所有高頻率中(–3dB點之后)的增益為
A頻道的總電壓增益=原有增益+其它頻道的附加增益
= 2 ((R3 + R4) /R1) – (1 + (20K/ R3D)
= 2 ((10K + 10K) / 10K) + (1+ (20K/ 10K)
= 7
總電壓增益 = 7 x 250mV
= 1.75V

觀察到的3D數量也取決于其它許多因素,如喇叭的放置及與收聽者的距離。因此,建議用戶嘗試R5(R3D)和 C7(C3D)的各種數值,以感覺3D效應如何在應用程序中工作。對于效果來說沒有什么對或錯,而只是使每位用戶達到最滿意的程度問題而已。請注意當啟動 3D模式時,(R3和R4),(R7和R6)的設置僅用于增益控制。當抑制3D模式時,增益由R2和R8設置。
喇叭效率和頻率響應
輸送至8W喇叭的0.5W輸出功率的有效響應,是影響喇叭效率的因數。喇叭效率的分級:0.5W的功率適用于喇叭,以喇叭之前10cm處的聲壓級(SPL)進行分級。典型的10mm喇叭在85dB和95dB SPL之間。響應也受喇叭助聲箱設計的影響。





