【導讀】在數字儀表現在如此廣泛使用的情況下提供純模擬儀表可能會令人驚訝。然而,眾所周知,數字儀表在模數轉換器(ADC)之前具有模擬電路。頻率從低于 20 Hz 到 200 kHz 的寬帶模擬電壓表在過去已被廣泛使用,并且仍然非常有用。
在數字儀表現在如此廣泛使用的情況下提供純模擬儀表可能會令人驚訝。然而,眾所周知,數字儀表在模數轉換器(ADC)之前具有模擬電路。頻率從低于 20 Hz 到 200 kHz 的寬帶模擬電壓表在過去已被廣泛使用,并且仍然非常有用。
寬帶模擬儀表的主要技術指標
使用現代運算放大器(op amps),我們的模擬儀表的設計可以大大簡化。此設計使用價格合理的組件提供 20 Hz 至 1 MHz(10 Hz 時為 -1 dB)的平坦帶寬。
在接地端插入0.1 Ω電阻不會顯著降低電流的電路中,增加測量電流的能力并不難。如果儀表是電池供電的或安全等級 2 結構,則接地連接不必是實際接地。
六個電壓量程分別為 1、10、100 mV 和 1、10、100 V 滿量程,而四個電流量程分別為 10、100 mA 和 1、10 A 滿量程。該設計包含一個寬帶峰值檢測器,可以切換其靈敏度以讀取正弦波信號的峰值電壓或均方根 (RMS)電壓。
可以插入外部濾波器以提供特殊的頻率響應。此功能還允許將儀表用作兩個具有切換可變增益的獨立放大器。
該儀器將使用兩節 9 V 電池或一個 9-0-9 V 電源裝置供電。每個電池的電流消耗低于 25 mA(沒有任何發光二極管 (LED)指示器),因此可以預測較長的使用壽命。
模擬儀表項目——一般說明
儀器框圖如圖1所示。
圖 1.寬帶模擬儀表框圖。
輸入衰減器/電流模式選擇器是必需的,因為我們要測量高達 100 V 的電壓,并且它們不能直接應用于放大器。選擇電流模式時,沒有開關觸點與電流檢測電阻器串聯,從而消除了潛在的誤差源。付出的小代價是電流模式操作需要一個單獨的連接器。
使用兩個運算放大器達到增益
放大器需要大約 1000 (60 dB) 的增益才能為 1 mV 輸入提供滿量程讀數。這是通過使用LM4562中的兩個運算放大器實現的,每個運算放大器的增益為 31.62。LM4562 實際上用于高保真前置放大器,因此它具有低噪聲和低失真以及寬帶寬。失調電壓不是很熱,但在本應用中可以克服。
由于有兩個放大器級,因此很容易提供連接器和開關,以便可以在兩個放大器之間插入其他電路,如果在第二個放大器的輸出端添加另一個連接器,它們也可以用作獨立放大器。
選擇您的檢測器:半波、“真有效值”和全波峰值
必須就提供的檢測器類型做出重要決定,以將放大信號轉換為直流電,以便操作數字顯示器或指針式儀器。簡單的檢測器是半波平均型,它告訴我們很少關于信號的信息,并且可能在未檢測到的半周期中隱藏顯著的電壓偏移。
在復雜度的另一端是“真 RMS”檢測器,標記為“真”以區別于平均檢測器,后者的增益已被調整以讀取波信號的 RMS 值,而不是所有其他信號的 RMS 值。如果您想知道信號的 RMS 值,這很好,但價格合理的設備是 AD736,它的頻率限制為 200 kHz,而放大器的工作頻率高達 1 MHz 或更高。
第三種類型的檢測器是全波峰值檢測器,它可以以合理的價格構建。通常需要測量信號的峰值,因為它可能表明信號鏈中的某些部分過載和削峰。只要波形沒有明顯削波,通過將峰值除以 1.4 或乘以 0.7 也很容易找到正弦波信號(即使失真高達 10%)的 RMS 值。這很容易安排,因為它需要一個 3 dB 衰減器才能接通。
另一個簡單的衰減器在量程開關的 20 dB(10 倍)步長之間進行插值,這使得指針式儀器上所有高于 0.5 mV 的指示都位于刻度的上半部分。兩種衰減器都可以應用。
搜索已發布的工作頻率高達 1 MHz 的全波峰值檢測器被證明是徒勞的,但通過合并來自兩個不合適的檢測器的技術,找到了一個解決方案,使用另一個 LM4562 和兩個 RF 雙極晶體管 BF140。當然也可以使用其他具有類似或更好特性的三極管,但不適合BC547/847等通用三極管。
項目的電路設計方面
對于這個實驗,塊是單獨描述的,它們的原理圖(放大器除外)使用雙運算放大器和 2 極開關,因此,將它們分開會造成混淆。如果在單個頁面上顯示,整個原理圖太大而無法辨認。運算放大器的電源連接僅顯示為 V+ 和 V–,在電源模塊中也顯示為避免使用過多的長線。
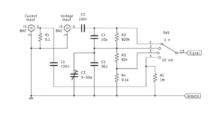
輸入衰減器和電流模式開關
輸入衰減器和電流模式開關的原理圖如圖 2 所示。
圖 2.輸入衰減器和電流模式開關。
開關顯示在靈敏度位置。從較低位置開始順時針移動,開關步長為電流模式 (10 mA)、100 V、10 V 和 1 V。
電流傳感器電阻器(以及項目中使用的所有電阻器,除非另有說明)應具有 ±1% 的容差,因此它不是一個便宜的組件,但可以負擔得起。另一種方法是并聯使用一個 0.15 Ω 電阻器和另一個值,選擇接近 0.1 Ω。除非金屬外殼,否則不應繞線,否則電感可能會在高頻時引入誤差:100 nH 在 1 MHz 時為 628 mΩ。
請注意,電流檢測電阻器在輸入連接器兩端連接得盡可能近,以免引入額外電阻。同理也沒有串聯隔直電容。如果使用額定功率為 1 W 或更高的組件,任何小于 10 A 的直流組件都不會引起問題。
如果使用更高的直流電壓,C2 應該是額定值為 250 V 或更高的聚酯薄膜電容器。
微調電容器用于調整衰減以使其在高頻下正確。這些值對我有用,但電容非常依賴于結構,因此您可能需要不同的值或配置。
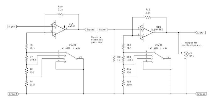
和第二放大器和范圍開關
原理圖如圖 3 所示。
圖 3.和第二個放大器和范圍開關。
開關的布置使得沒有未使用的電阻連接到信號電路;它們附著在地面上。下一節將介紹 3 /10/13 dB 衰減器和“外部濾波器”的切換。
開關顯示在 1 V 位置。每一步改變每個開關極點上 10 dB 的增益,給出 20 dB 步長(10 次)。
反饋電阻器 R10 和 R16 的低值是獲得寬帶寬的關鍵。它們需要盡可能接近 2.2 k Ω,這可能意味著要從多個組件中進行選擇。
R5 和 R10 可以是 E96 系列值 71.5 Ω 或 82 Ω || 560 Ω(|| 表示“并聯”)。R6 和 R11 為 180 Ω || 3.3 千歐。R7 和 R12 為 820 Ω || 10 千歐。其他組合顯然是可能的。此外,R8 和 R13 可以為 220 kΩ。
有必要盡可能接近所需值,因為儀器的精度取決于它。應盡可能避免使用預置電阻,或使用優質元件;否則,校準穩定性將受到影響。
請注意,使用 2.2 kΩ 和 220 kΩ 電阻器進行反饋增益設置會產生增益為 1.01 (0.086 dB) 的同相放大器,該增益足夠接近 1。
附加衰減器和外部濾波器連接器
3 dB(峰值到 RMS 正弦波)和 10 dB(刻度放大器)衰減器以及外部濾波器開關如圖 4 所示。
圖 4. 3/10/13 dB 衰減器和外部濾波器連接器圖 [單擊圖像放大]。
和以前一樣,有必要測量電阻器并選擇接近所需值的電阻器。在這種情況下,可以使用 E12 值,但代價是為 -13 dB 網絡增加一個電阻器。
檢查 E12 系列電阻器提供所需衰減的能力非常有用。表 1 顯示了結果。
表 1.作為衰減比函數的誤差。
衰減 | 衰減比 | 上臂電阻 | 下臂電阻 | 比率 | 錯誤 % | 誤差分貝 |
3個 | 0.7071 | 3.3k | 8.2k | 0.7130 | -0.84 | -0.062 |
10 | 0.3162 | 3.9k | 1.8k | 0.3158 | 0.14 | 0.012 |
13 | 0.2236 | 13.5k | 3.9k | 0.2241 | -0.24 | 0.021 |
3分貝修復 | 0.7071 | 3.382k | 8.2k | 0.7080 | -0.12 | -0.011 |
使用測量值電阻器,可以通過添加一個低值電阻器與任何太低的電阻器串聯來化誤差。例如,如果 3 dB 的電阻恰好是 3.3 kΩ 和 8.2 kΩ,則可以通過添加與 3.3 kΩ 串聯的 82 Ω 來修復誤差。
在該網絡中使用撥動開關非常方便,當然也可以使用撥動開關或旋轉開關。
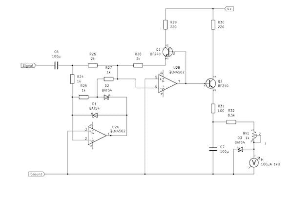
峰值檢測器和儀表
峰值檢測器如圖 5 所示。
圖 5. 顯示峰值檢測器的圖表 [單擊圖像放大]。
它具有確保寬帶寬的三個功能:
? 這些電路中的電阻值遠低于通常情況
? 級使用 肖特基二極管
? 兩個射極跟隨器用于化第二級輸出端的負載
BAT54二極管可以用BAT85代替。如果量程開關設置不正確,D3 可保護儀表免受過大電流的影響。
原型中使用的BF240設備可以替換為具有非常相似特性的其他設備。雖然它是一個舊設備,但它仍然可用并用于 FM 無線電 RF 階段,因此用于相同服務的其他設備可能也適用。請記住, BC547和2N3904等通用設備不適用。
此外,R23和R26可以由兩個1k電阻組成,R32也可以由10k和56k電阻并聯組成。其值的選擇是為了使預置電阻器調整到在 1 kHz 時以 1 V RMS 輸入在儀表上讀取 1 V 并應用 3 dB 衰減器,應該在其軌道的一半左右。
可以連接一個數字顯示器來代替 R32、RV1 和儀表 M。
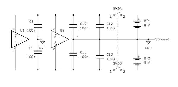
電源
電源電路如圖 6 所示。
圖 6. 顯示電源的圖表。
100 nF 電容器應盡可能靠近走線電源側的 IC 引腳安裝。如果走線先到 IC 引腳再到電容,就會有不需要的電感與電容串聯,用 100 nF 的電容諧振不需要太多電感。
寬帶模擬儀表項目的性能
除非合格(例如,通過“取決于布局”),否則數字基于原型的測量值。
? 輸入電阻(所有電壓范圍): 1 MΩ ±1%
? 輸入電容: 20 pF(取決于布局)
? 頻率響應:從 20 Hz 到 1 MHz 平坦:10 Hz 和 1.2 MHz 時為 -1 dB。
? 電壓范圍: 1–10–100 mV–1–10–100 V;精度取決于量程開關和衰減器電阻與其正確值的接近程度。
? 直流輸出:在電壓輸入端施加 1 kHz 時的 1 V RMS,范圍開關設置為 1 V,電路中有 3 dB 衰減器,R29 和 R30 連接點的直流輸出電壓應在 0.95 范圍內V 到 1.05 V。如果不是,請稍微調整 R16 的值(不要糾正大的錯誤)。
? 電流范圍: 10–100 mA –1 A。精度取決于范圍切換的精度以及電流檢測電阻器 R1 與正確值的接近程度。
? 直流輸出:在電流輸入端施加 1 kHz 時的 1 A RMS,范圍開關設置為 100 mV,電路中有 3 dB 衰減器,R29 和 R30 連接點的直流輸出電壓應在 0.95 范圍內V 到 1.05 V。如果不是,請稍微調整 R1 的值(不要糾正大的錯誤)。
您可以通過使用帶有 8 Ω ±1% 電阻器(僅耗散 0.125 W,因此 ? W 部分是可以的)與輸出和電流輸入串聯的音頻放大器來產生 1 A。調整輸入信號電平以在 8 Ω 電阻器上獲得 8 V RMS。
每個范圍設置的頻率響應如圖 7、8、9 和 10 所示。
圖 7. 1 V 范圍內 1 V 輸入的頻率響應 [單擊圖像放大]。
圖 8. 100 mV 范圍內 100 mV 輸入的頻率響應 [單擊圖像放大]。
圖 9. 10 mV 范圍內 10 mV 輸入的頻率響應 [點擊圖片放大]
圖 10. 1 mV 范圍內 1 mV 輸入的頻率響應 [單擊圖像放大]。
1.2 MHz 處的響應超出掃描儀的范圍,因此使用信號發生器對其進行測量。在此范圍內,由于小輸入和高增益,走線上會出現少量噪聲。圖 11 顯示了電流表在 100 mA 時的響應。
圖 11. 電流表在 100 mA 時的響應 [點擊圖片放大]。
可選的外部過濾器
外部濾波器的輸入電阻應為 10 kΩ 或更大,輸出電阻應為 1 kΩ 或更小。
免責聲明:本文為轉載文章,轉載此文目的在于傳遞更多信息,版權歸原作者所有。本文所用視頻、圖片、文字如涉及作品版權問題,請聯系小編進行處理。
推薦閱讀:




