【導讀】雙向可控硅具備控制電路簡單,不存在反向耐壓問題,才被廣泛推廣開來。在節能型交流無觸點開關設計中應用非常廣泛。正因為這些優良特性,雙向可控硅電路由于抗干擾的能力在電流網絡中應用頗多。本文就詳細介紹雙向可控硅過零觸發電路。
過零觸發電路

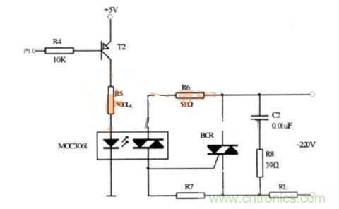
圖1過零觸發電路
電路如圖1所示,圖中MOC3061為光電耦合雙向可控硅驅動器,也屬于光電耦合器的一種,用來驅動雙向可控硅BCR并且起到隔離的作用,R6為觸發限流電阻,R7為BCR門極電阻,防止誤觸發,提高抗干擾能力。當單片機80C51的P1.0引腳輸出負脈沖信號時T2導通,MOC3061導通,觸發BCR導通,接通交流負載。另外,若雙向可控硅接感性交流負載時,由于電源電壓超前負載電流一個相位角,因此,當負載電流為零時,電源電壓為反向電壓,加上感性負載自感電動勢el作用,使得雙向可控硅承受的電壓值遠遠超過電源電壓。
雖然雙向可控硅反向導通,但容易擊穿,故必須使雙向可控硅能承受這種反向電壓。一般在雙向可控硅兩極間并聯一個RC阻容吸收電路,實現雙向可控硅過電壓保護,圖1中的C2、R8為RC阻容吸收電路。
本文介紹的這種基于雙向可控硅的過零觸發電路主要應用在交流負載控制電路當中。特備適用于電爐或交流電機這種大型交流電機設備,在經過實踐之后也能夠證明該電路確實簡單、高效、可靠。對于本文中的知識感興趣的朋友不妨親自動手進行一下驗證,既能起到熟悉知識的作用,又能加強實踐能力。
相關閱讀:
這款固態繼電器,具有過零開關功能?
可控硅的過零觸發的電路詳解
雙向晶閘管的過零檢測電路該如何設計?






