【導讀】在工業4.0與智能制造浪潮的推動下,構建高效、透明且安全的數字化生產體系已成為制造企業轉型升級的核心訴求。本項目以西門子S7-1500 PLC為控制核心,旨在打通數控車床、加工中心及檢測設備間的“信息孤島”,實現與MES生產執行系統的深度互聯。然而,傳統PLC直連MES的模式面臨著數據格式不兼容、網絡安全風險高、異常預警缺失及運維響應滯后等嚴峻挑戰,嚴重制約了生產管理的精細化水平。面對這一痛點,企業引入工業級協議轉換網關作為關鍵通訊中間件,創新性地構建了“物理隔離、協議適配、數據清洗”的雙向閉環通訊架構。該方案在不改動原有PLC控制程序的前提下,不僅實現了Profinet總線與TCP/IP網絡的安全橋接,更通過標準化的數據處理流程,為生產任務下發、全量數據上傳及設備OEE自動統計奠定了堅實基礎,開啟了從粗放式管理向數據驅動型智造轉型的關鍵一步。
解決方案
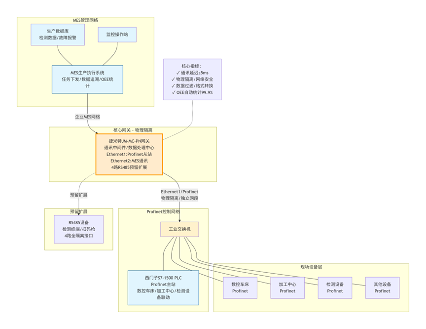
本項目以 Profinet 總線協議轉換網關為核心通訊橋梁與數據處理中心,構建“MES 系統→西門子 S7-1500 PLC→網關→現場設備”的雙向閉環通訊架構,通過網關實現 PLC 與 MES 系統的協議適配、數據過濾、格式轉換與安全傳輸,依托其工業級設計保障通訊穩定性,同時兼顧現場數據采集與遠程管控雙重需求,全程無需改造 PLC 原有控制程序,最大限度降低改造成本與實施周期。
硬件安全隔離部署
網關模塊采用 DIN 導軌安裝方式集成于產線控制柜,通過 12V 直流供電,與西門子 S7-1500 PLC 實現物理隔離,徹底規避 MES 管理網絡對 PLC 控制網絡的干擾,從源頭降低網絡安全風險。
網關 Ethernet1 網口接入 PLC 的 Profinet 控制網絡,以 Profinet 從站身份實現與 S7-1500 PLC 的高速數據交互;
Ethernet2 網口獨立接入企業 MES 生產管理網絡,實現與 MES 系統的專屬通訊,雙網口獨立網段設計保障數據傳輸的安全性與獨立性;
4 路全隔離 RS485 接口預留對接現場檢測終端、掃碼設備等低速采集設備,為后期產線數據采集擴展提供充足接口支持;
網關配備 FUN 可編程按鍵、板載蜂鳴器及多組狀態指示燈,支持 IP 快速重置、異常通訊報警,且網口與 RS485 接口均做專業抗干擾、抗雷防護,可有效抵御車間機床、變頻器等設備產生的電磁干擾,適配工業復雜現場環境,滿足產線 24 小時不間斷運行要求。

軟件分層高效配置
圍繞 “數據采集 - 處理 - 傳輸 - 安全保障” 搭建分層軟件配置體系,通過 VFBOXStudio 配置軟件與西門子博途軟件協同,實現網關與 PLC、MES 系統的快速組態與無縫對接,核心實現精準數據采集、標準化處理、雙向穩定傳輸三大功能:
網關與 PLC 的 Profinet 組態:通過 VFBOXStudio 軟件添加專屬驅動,完成 PLC 關鍵數據點位配置與 Profinet 功能啟用,生成 GSD 文件導入博途軟件,快速完成網關與 S7-1500 PLC 的 Profinet 組網,實現二者毫秒級數據交互;
網關與 MES 系統的通訊配置:對 PLC 采集的原始數據進行過濾、清洗與格式轉換,剔除無效數據并標準化為 MES 可解析格式,同時設置數據閾值實現異常預警;網關通過 TCP/IP 協議與 MES 系統通訊,支持數據透傳、主動上傳與日志記錄,保障數據傳輸的完整性與可追溯性;
通訊安全與穩定性強化:為網關設置獨立通訊密碼,僅授權設備可訪問;在博途軟件中配置通訊超時與看門狗時間,實現通訊中斷實時檢測與報警;網關自帶斷點續傳功能,網絡恢復后自動補傳未發送數據,全方位保障通訊鏈路的安全、穩定、連續。
方案核心價值
通訊安全隔離:實現 PLC 控制網絡與 MES 管理網絡物理隔離,避免外網干擾與網絡攻擊,保障產線核心控制系統的穩定運行;
數據標準化處理:對 PLC 原始數據進行專業過濾、清洗與格式轉換,為 MES 系統提供精準、有效的數據支撐,提升生產管理效率;
高穩定低延遲:Profinet 總線實現 PLC 與網關毫秒級通訊,TCP/IP 協議保障網關與 MES 高速數據傳輸,全程數據無丟包、無延遲;
易維護易擴展:網關配置操作簡單,運維人員可快速上手,預留多組通訊接口,后期新增設備可無縫接入,滿足企業數字化持續升級需求;
成本可控性高:相比定制開發通訊接口或部署專業數據服務器,網關方案實施成本低、調試周期短、后期維護成本少,項目投資回收期不足 6 個月。
三、應用效果
PLC 與 MES 通訊無縫打通:成功實現西門子 S7-1500 PLC 與 MES 系統的雙向高速通訊,數據傳輸延遲≤5ms,生產指令下發精準及時,生產數據上傳完整有效,徹底解決原有通訊方式格式不兼容、穩定性差的核心痛點,實現全量數據的實時交互;
生產管理精細化大幅提升:MES 系統可實時、精準獲取產線全流程數據,實現生產任務進度動態監控、產品檢測數據全程追溯、設備運行狀態遠程查看,設備 OEE 實現 99.9% 精準自動統計,替代傳統人工統計,生產管理效率顯著提升;
設備故障響應效率顯著優化:網關實現設備異常數據提前預警,MES 系統實時接收故障報警信息,運維人員可快速定位故障位置與原因,故障處理時間縮短 70%,大幅減少產線非計劃停機時間,設備綜合利用率提升 15%;
網絡安全保障全面升級:通過控制網絡與管理網絡的物理隔離,有效規避外網干擾與網絡安全風險,從根本上解決 PLC 直接對外通訊的安全隱患,保障產線核心控制系統的穩定運行;
產線數字化基礎牢固夯實:實現產線數據的標準化、數字化采集與傳輸,為企業后續部署大數據分析、人工智能優化等智能化應用提供精準、可靠的數據支撐,推動企業從 “生產型” 向 “智造型” 轉型。
總結
本項目的成功實施標志著企業在生產數字化與網絡化領域取得了突破性進展。通過部署以協議轉換網關為核心的通訊架構,不僅徹底解決了西門子S7-1500 PLC與MES系統間長期存在的通訊不穩定、數據雜亂及安全漏洞問題,更實現了毫秒級的數據交互與99.9%精準度的設備OEE自動統計。實測數據顯示,該方案將故障處理時間縮短了70%,設備綜合利用率提升了15%,并在保障控制網絡與管理網絡物理隔離的同時,構建了具備斷點續傳與異常預警能力的高可靠數據鏈路。




