【導讀】當第一次接觸使用1款BJT設計開關電源時,大家肯定很好奇為什么設計人員會使用BJT而不是FET。然而,雙極性晶體管具有較低成本和較高電壓額定值,是這些低功耗應用的可行選項。原來是因為在基本了解雙極性晶體管的工作情況和幾何構造后,就可估算晶體管的傳導及開關損耗。
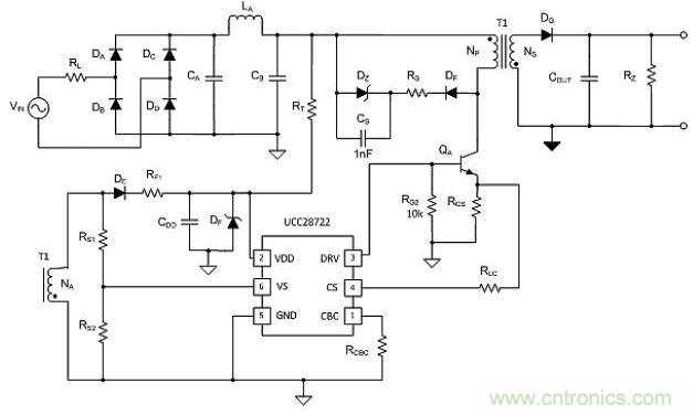
在USB適配器、手機充電器以及系統偏置電源等大量低功耗應用中,低成本準諧振/非連續模式反激式轉換器是常見選擇(圖1)。這類轉換器設計效率高,成本極低。因此為什么不考慮在自己的設計中使用雙極性節點晶體管(BJT)呢?
這樣做有兩個非常有說服力的理由:一個是BJT的成本遠遠低于FET;另一個是BJT的電壓等級比FET高得多。這有助于設計人員降低鉗位電路和/或緩沖器電路的電氣應力與功耗。使用BJT的唯一問題是許多工程師已經習慣于FET,或是在他們的電源轉換器中從來不將BJT用作主開關(QA)。本文將探討如何估算/計算在非連續/準諧振模式反激式轉換器中使用的NPNBJT的損耗。

圖1:離線高電壓BJT適配器反激電路
在深入探討計算BJT損耗的方法之前,需要對雙極性晶體管模型做一個基本了解。一個雙極性晶體管的最簡單形式是一個電流控制型電流汲/開關。基極(B)輸入可控制從集電極(C)流向發射極(E)的電流。圖2是NPNBJT的概念和原理圖。該器件摻雜有兩個被P(正電荷原子)摻質區隔開的N(負電荷原子)半導體區。基極與P材料相連,而發射極和集電極則分別連接至晶體管的兩個N區域。

圖2:BJT半導體(a)和原理圖符號(b)
基極發射極結點的功能與二極管類似。在基極發射極結點施加正電壓,會吸引N材料(與發射極(E)連接)的自由電子。這些自由電子遷移到P材料中后,會造成N材料的自由電子匱乏。N材料中的自由電子匱乏會從偏置電源(與基極和發射極相連)的負端吸引電子,形成完整電路允許電流通過。B節點和E結點的負偏置會導致多余電子從P材料中吸引出來。這會斷開電路,阻止電流流動,就像對二極管進行反向偏置一樣。
在基極發射極結點處于正向偏置,而集電極至發射極路徑為偏置時,這可打開洪流柵極,允許電流流動。連接至集電極的正偏置會吸引自由電子流向集電極端,在N材料中形成電子匱乏。這可吸引來自基極的電子,將其耗盡在N材料中。現在電流就可流經集電極和發射極的耗盡層,形成完整電路。集電極電流(IC)的數量可能會比基極電流(IB)多好幾個數量級。IC與IB之間的比值一般稱為晶體管的DC電流增益。在產品說明書中也可表達為Beta(β)或hFE。注意,在晶體管產品說明書中,該比值在特定條件下給出,可能會有明顯的變化。

場效應晶體管(FET)是中間功耗范圍(30W到1KW)的熱門選擇,因為FET的傳導損耗普遍小于BJT的傳導損耗。但在偏置電源與適配器等15W至30W的低功耗應用中,開關電流較小。因此,BJT可用于發揮較低成本及較高電壓額定值的優勢。但這類器件并不完美,在設計過程中需要應對一些不足。
[page]
在使用FET時,柵極只有在柵極電容充放電時才傳導電流。在基極發射極結點處于正向偏置時,BJT一直都在傳導。此外,在關斷飽和BJT時,由于存儲電荷原因,有相當一部分集電極電流會從晶體管基極流出。這與FET不同,FET的柵極驅動器從來不會出現FET的漏極電流。這將為反激式控制器的基極驅動器帶來更多應力。在為此類設計選擇反激式控制器時,應確保其可控制和驅動適配器應用中的BJT。UCC28722反激式控制器經過專門設計,可控制將BJT用作主開關的準諧振/非連續反激式轉換器。該反激式控制器的驅動器電路詳見圖3。

圖3:控制器基極驅動器內部電路
要計算此類低功耗反激式應用中BJT的功耗情況,需要基本了解BJT的波形(圖4)。注意,BJT集電極電壓(VC)、集電極電流(IC)以及電流傳感電阻器電壓(VRCS)可被截斷5WUSB適配器。基極電流(IB)和輸出二極管電流(IDC)只是畫出來表現對應的電流,可能不是實際量級。

圖4:準諧振反激式轉換器中BJT的開關波形
在t1時間段的起點,集電極電流為0。基極使用19mA的最小驅動電流(IDRV(MIN))驅動,該電流可逐步遞增至37mA的最大驅動電流(IDRV(MAX))。由于集電極電流是從0開始的,因此在開關周期的起點為基極提供最大驅動電流既沒必要,也無效率。開關保持導通,直至達到最大驅動電流為止,該最大驅動電流可通過控制器控制律確定。初級電流通過電流傳感電阻器(RCS)感應。在t1時間段內,變壓器(T1)通電,BJT驅動到飽和狀態。一旦在t1終點達到所需電流時,就可通過FET將BJT的基極拉低。此時,所有的集電極電流都將流出晶體管基極,注入DRV控制器引腳(IDRV)。
[page]
反向恢復與基極電流的耗盡
在t2時間段,基極集電極結點進入反向恢復,晶體管保持導通,直至基極電流消耗到大約集電極電流的一半。注意,該時間段集電極電流與發射極電流之差即為流經晶體管基極的電流。晶體管保持導通,集電極電流的量級大致保持不變。該時間段也稱為BJT存儲時間(tS),可在器件的產品說明書上查到。
存儲時間結束、t3開始時,晶體管開始關斷。在這個時間段內,晶體管PN兩個結點都進入了反向恢復。在晶體管關斷,集電極電流將耗盡時,基極和發射極共享集電極電流。集電極電壓逐漸升高,直至器件完全關斷。當BJT完全關斷時,集電極電壓達到最大值。該電壓是輸入電壓、變壓器反射輸出電壓以及變壓器漏電感造成的峰值電壓之和。
在t4時間段內,能量不僅提供給二次繞組,而且二極管DG開始傳導,從而可為輸出提供能量。當變壓器的能量耗盡時,集電極電壓開始圍向接地。該電壓可通過輔助繞組的匝數比(NA/NP)傳感。當控制器觀察到變壓器失電,就可增加t5延遲來實現谷值開關。注意,圖4中的波形只是一個截圖,此時轉換器工作在近臨界傳導狀態下,正在進行谷值開關。控制器不僅可調節初級電流的頻率和幅度,而且還可驅動轉換器進入非連續模式,從而可控制占空比。這些轉換器的最大占空比發生在轉換器工作在設計設定的近臨界傳導狀態下時。
估算BJT中傳導及開關損耗的計算方法與二極管類似。基極、發射極和集電極飽和電壓可按電池進行建模,與二極管正向電壓類似。平均電流可用來估算平均傳導損耗。在本應用中,計算中涉及的所有電流均為三角形或梯形。平均計算不僅使用基本幾何原理,而且還有清楚的記錄。主要差別在于BJT具有電荷存儲延遲(tS)。BJT晶體管的基極需要在器件開始關斷之前,移除一定數量的存儲電荷(QS)。這就需要知道如何計算PN結點的反向恢復電荷(QR)。反向恢復電荷是指讓半導體器件停止傳導所需的反向電荷數量。
為了計算BJT開關(QA)的損耗,我們來看看使用NPN晶體管(工作在115VRMS輸入下)的5WUSB反激式轉換器。詳細規范見表1。峰值集電極電流(IC(PK)通過控制器限制為360mA,轉換器最高頻率(fMAX)按設計限制在70KHz。在115VRMS輸入的滿負載情況下,該轉換器的平均開關頻率(fAVG)為56KHz。根據最低輸入電壓,轉換器設計采用的最大占空比(DMAX)為52%。在該輸入條件下,最高集電極電壓(VC(MAX))為250V。

晶體管損耗估算
估算晶體管損耗,需要估算圖4中所示的各個時間段。t1時間段是最大占空比的時長,對于本設計示例而言大約是7.4us。

集電極反向恢復電荷(Qr)數量可用來估算開關損耗時間段t3。根據BJT產品說明書,參數Qr的計算結果為36nC。

我們通過評估5W設計,將時間估算準確性與實際時間進行了對比。
測量到的t1時間是6.5us,比估算結果低2.4%。存儲時間是660ns(t2=ts),大約比估算值低11%。測得的集電極上升時間(t3=tR)是210ns,大約比估算值高5%。根據t1到t3的測量時間計算出的功耗PQA增大到了544mW,比估算功耗高4.6%。注意這些計算依據的是產品說明書的平均存儲時間和反向恢復時間。實際時間將隨制造、工藝和工作條件的不同而不同。為了安全起見,設計人員應為其總體BJT損耗估算值增加20%的裕度。





