中心議題:
- 改善多媒體3D音效原理
- 改善多媒體3D音效電路設計
解決方案:
- 利用相位延遲消除串擾
- 聲波疊加原理
通常,只有在揚聲器間隔達到一定距離時才能獲得較好的立體聲效果,但是,有些應用中必須將揚聲器安裝在一起,例如:掌上電腦、手機等。對于這類設計,需要通過引入干擾波在右聲道中抵消左聲道的信號,在左聲道中抵消右聲道的信號,從而仿真立體聲音效。這種方法稱作消串擾。由此產生的立體聲效果優于揚聲器間距達到四倍以上時的效果。
原理
為了更好地理解這一現象,我們首先考察一下人耳、大腦如何確定音源位置。人耳對頻率范圍在20Hz至20kHz的音頻信號比較敏感,聲波在傳入人耳內部之前已經過耳廓處理,經過耳廓成型的信號按照傳輸方向改變聲波共振特性,大腦根據所產生的聲譜信息確認音源方向。
當聲波從指定的方向傳入人耳時,到達左、右耳時間的微小差異也有助于確定音源方向。這種時間延遲,即兩側聲音時延(ITD),結合人耳的頻響特性確定頭部相關傳輸函數(HRTF,一種聲音定位處理技術)1。HRTF函數與特定聲源、聽者耳朵的頻響特性有關。它包含了聲源到聽者頭部的距離、兩耳的間距和聲音頻率等參數。
實現3D音效的根本方法是聽者兩耳處產生與標準視聽條件相同的信號。將每個聲源信號與相應聲源方向的HRTF相結合,可以達到這一3D效果2。
改善多媒體3D音效
大多數增強3D效果的立體聲多媒體產品都未加入實現真正3D聲效所需的全部方位信息。這些多媒體系統通過簡單的相位延遲電路模擬HRTF,從而使感觀上的聲場更加寬廣。因而,靠近放置的揚聲器所表現出的距離也要大于實際距離。
當聆聽兩個揚聲器發出的聲音時,左聲道的聲音先到達左耳,后到達右耳;右聲道的聲音先到達右耳,后到達左耳。右耳聽到較低音量的左聲道信號,左耳聽到較低音量的右聲道信號。這種效應稱為音頻串擾(圖1)。

圖1.音頻串擾指的是右聲道立體聲揚聲器的聲音傳入左耳,或者是相反方向的聲音傳遞。
當兩個揚聲器的間距逐漸縮小時,這種時延逐漸縮小,直到最后兩個揚聲器聽起來如同一個揚聲器的效果。這種串擾會使人腦“意識”到兩個音源距離非常近。為了從緊湊的音源間距獲得相隔較遠的音源效果,必須消除耳間串擾。在每個揚聲器中加入抵消另一個揚聲器聲音的信號,在音源前端消除聽覺串擾。這種串擾的消除使聽者感覺聲音發自相隔較遠的音源信號3。
利用相位延遲消除串擾
在無線廣播的天線陣列中通常通過在多發射器的每一路驅動信號中引入相位延遲來控制波束的寬度和方向。延方向排列的單天線在延x–y平面的所有方向的輻射是相同的。將幾個發射天線排列起來可以使無線電波的傳播被約束在x–y平面上有限的幾個波瓣內。對于給定的天線間距,波瓣的寬度隨著無線電波頻率的增大和天線數量的增多而減小。例如,五單元天線矩陣發射零相位延遲的信號(即完全相同的信號)產生的典型輻射圖形如圖2所示。

圖2.五單元天線矩陣(單元間相差為零)產生的輻射圖,天線位于原點,沿x軸以半波長為間距。[page]
除了改變波瓣的寬度,通過對連續單個天線的信號設定固定的相位延遲α(圖3),還可以實現主波瓣在x–y平面內的旋轉。天線陣列的輻射圖正比于天線陣列系數F(u):
![]()
其中,N是陣列中天線的數量,為輻射波數,d為天線間距,Ψ為天線與x軸正半軸的夾角4。

圖3.五單元天線矩陣產生的輻射圖,單元間相差分別為π/2(a)和2π/3(b)。
聲波中的應用
因為聲波也遵從疊加原理,所以可以應用這一原理組建“揚聲器陣列”,使聲音從一個聲道傳入左耳,從另一個聲道傳入右耳(圖4)。

圖4.在這個立體聲音頻揚聲器陣列框圖中包括兩個緩沖放大器,每個放大器增加α°的相位延時。
由于HRTF指標與指定音源和聽眾的位置有關,推導HRTF時必須規定假設條件,消除特定應用中的聲音串擾。
假設揚聲器置于手持設備,揚聲器間距d不會超過7cm,并假設頭的寬度是20cm,耳朵和手持設備的距離為50cm。則夾角ΨL和ΨR(x正半軸與聽眾左、右耳之間的夾角)為78.5°和101.5°。當左聲道沒有信號,而右聲道有信號時,最合適的相差應當使右耳附近的聲強最大(圖5)。

圖5.圖4架構中信號僅作用在右聲道,α=90°、f=6.1kHz、d=7cm時,在右耳、左耳產生的聲音幅度的比值最大。
由式1可以看出,對于兩個單元天線陣列的F(u),當u=0時得到最大值;當u=π時得到最小值。當右聲道信號不為零時,可得:

所以,最佳相差為-90°。將帶入方程:

6.1kHz接近人耳聽覺的最敏感頻率,當信號偏離這一最佳頻率時,該固定相差產生的音效質量會降低,但是該技術仍好于其它的相位延遲方法,比如:相位延遲與頻率成線性關系的方法。[page]
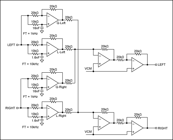
電路設計
產生固定相位延遲(即,相差)的網絡在無線通信中有廣泛的應用,早在二十世紀五十年代就已經出現基于此方法的設計。基本的拓撲結構包括兩個級聯的一階全通電路(圖6),它們實現基于共模輸入的非恒定相移。在特定的頻率范圍內,此系統表現出近似恒定的相移。

圖6.一階全通電路
無源方案可以實現該電路,但是更通用的方法是有源電路(圖7)。對于線性信號(相應的輸入通道),電路呈現為一個ft=10kHz的相移濾波器,對于積分信號(另一路輸入),電路呈現為一個ft=1kHz的相移濾波器。目的是使線性輸入信號和積分信號之間在音頻帶寬1kHz至10kHz范圍內呈現90°相移。

圖7.在級聯的一階有源全通電路中,這是最常用的一種電路。
圖8中級聯的一階全通電路在1kHz至10kHz的范圍內,L和Q兩個輸出的相移近似90°。因為大部分便攜設備的揚聲器太小,無法支持全部的聲譜,所以1kHz至10kHz的輸出范圍是可行的。通常便攜設備的揚聲器在300Hz以下只能提供很小的響應。

圖8.圖7電路的頻率響應,在1kHz至10kHz整個頻率范圍內提供近似的90°相移。
為了進一步增強3D效果,可以增加更多的級聯結構,把它們適當排列,從而在更寬的頻率范圍內實現90°相移。兩級級聯結構可以在電路復雜性、功耗和性能之間達到較好的折衷。Maxim的MAX9775音頻IC結合了相位延遲電路和音頻功放,采用單芯片可實現更寬的播放音域。




