【導讀】在工業應用中,基于振動檢測的機器狀態監控(CbM)越來越重要。公司尋求優化機械壽命和性能并降低擁有成本,同時有些企業試圖圍繞此類信息的提供開發新的業務模式。為了準確表示需要監控的機械,必須收集大數據集以確定設備在正常工作模式下和故障情況下的基線工作點。一旦收集到這些數據,便可創建算法或閾值檢測例程來為該設備提供正確的分析。
電路功能與優勢
在工業應用中,基于振動檢測的機器狀態監控(CbM)越來越重要。公司尋求優化機械壽命和性能并降低擁有成本,同時有些企業試圖圍繞此類信息的提供開發新的業務模式。為了準確表示需要監控的機械,必須收集大數據集以確定設備在正常工作模式下和故障情況下的基線工作點。一旦收集到這些數據,便可創建算法或閾值檢測例程來為該設備提供正確的分析。
CbM需要捕獲全帶寬數據,以確保時域和頻域中的所有諧波、混疊及其他機械相互作用都得到考慮。這種數據收集需要高性能傳感器和數據采集(DAQ)系統,以便向數據分析工具或應用程序提供高保真度的實時數據。
使用成熟的工具(如MATLAB®)或基于Python的較新工具(如Tensorflow),可以大大簡化數據分析、機械性能分析和智能決策算法的創建。
由于有傳感器,振動檢測傳統上已在大多數CbM應用中占主導地位,分析背后的科學原理得到了更好的理解。集成電子壓電(IEPE)標準是當今工業中普遍使用的高端微電子機械系統(MEMS)和壓電傳感器的流行信號接口標準。
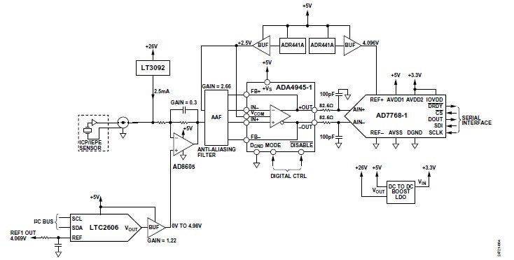
圖1. CN-0549系統框圖
電路描述
振動分析
由于有傳感器,振動檢測傳統上已在大多數CbM應用中占主導地位,分析背后的科學原理得到了更好的理解。然而,如果需要分析一臺新設備,或者需要更好地了解特定使用情況如何影響設備,該怎么辦?為了獲得必要的洞察,首先需要了解機器在最優條件下和在誘發故障的條件下工作的行為方式。圖2提供了一個例子,說明了在有振動源的情況下工作時頻譜的樣子。
圖2.振動源的頻譜示例
振動傳感器—IEPE接口
IEPE是當今工業中普遍使用的高端壓電振動傳感器的流行接口標準。IEPE接口是2線信令標準,僅包含信號和接地。DAQ卡(如CN-0540)通過信號線為CN-0532振動傳感器提供電流,而電壓為任意電壓,通常在10 V到30 V之間。由于信號線由電流源供電,故而傳感器可以調制電壓軌上的加速度數據。因此,單根導線同時用于提供傳感器的電源和調制輸出電壓。
MEMS與壓電
壓電加速度計因其寬帶頻率響應和對振動激勵的敏感性而在當今的CbM市場上占主導地位。但是,MEMS技術的最新發展讓壓電和MEMS加速度傳感器之間的差距比以往任何時候都更小。
CN-0532 IEPE MEMS振動傳感器基于ADXL1002。噪聲和帶寬可與壓電傳感器媲美,同時ADXL1002在溫度靈敏度、直流至低頻響應、相位響應(因而群延遲)、抗沖擊性和沖擊恢復性方面具有優異的性能。該傳感器的線性(±0.1%滿量程比(FSR)范圍內)測量范圍為±50 g,足以支持各種振動應用。有關ADXL1002及其在IEPE接口中如何使用的更多信息,請訪問CN-0532網頁。
當使用CN -0549時,可以直接將壓電傳感器性能與基于MEMS的傳感器解決方案性能進行比較。
機械傳感器安裝
CbM應用的主要挑戰是要在模擬和數字世界之間架起橋梁。從被監測的機器獲取可靠的傳感器數據并送入處理器具有挑戰性。首先也是最重要的是,必須在傳感器和被監測設備之間建立連接。一旦安裝到機器上,務必確保振動頻譜不會因安裝傳感器所引起的任何機械異常或影響而改變。
圖3. EVAL-XLMOUNT1和EVAL-CN0532-EBZ
EVAL-XLMOUNT1是一個五邊安裝立方體,允許用戶將CN-0532連接到一臺設備,而傳感器不會影響數據。EVAL-XLMOUNT1的設計和測試確保了機械安裝所引起的所有誤差源都被移除到20 kHz的頻率。另外還對安裝立方體進行了陽極氧化處理,以在鋁表面上形成非導電層,防止短路。
數據采集—IEPE
典型的數據采集是直接獲取電壓和電流,然后將其轉換為數字碼。但是,IEPE接口不同,需要更特殊的DAQ板。DAQ板必須能夠以正確的電流和激勵電壓電平為傳感器供電,并且能夠回讀傳感器收集到的數據(其在相同激勵電壓上進行調制)。
CN-0540是一款24位單通道DAQ系統,已針對與IEPE傳感器接口進行了優化(參見圖4)。該DAQ系統能夠為傳感器提供大約26 V的最大激勵電壓。 AD7768-1 ADC以256 KSPS采樣,這意味著每秒有6.144 Mbps的數據被送到處理器。 有關所用數據采集的更多詳細信息,請訪問CN-0540網頁。
現場可編程門陣列(FPGA)主機
CN-0540硬件的外形尺寸為標準Arduino®尺寸,因此任何能夠支持必要的數據速率、電氣引腳排列和Arduino尺寸的機械外形尺寸的處理系統都能支持CN-0540。它支持兩家主要FPGA制造商的開發系統,即Intel DE10-Nano片上系統(SoC)平臺和Xilinx Cora Z7-07S SoC平臺,并提供完整的參考設計。硬件設備語言(HDL)參考設計作為開源軟件提供。因此,根據客戶的偏好,這些設計可以輕松移植到其他平臺。有關HDL文件和文檔的更多信息,請訪問CN0540 HDL用戶指南頁面。
之所以明確選擇基于FPGA的SoC,是因為CN-0540可以產生大量的高精度數據。與CPU處理相比,FPGA邏輯能以低得多的功耗高效執行固定處理,使得嵌入式ARM®有時間來執行其他任務。
軟件架構和基礎結構
DE10-Nano和Cora Z7-07Ss SoC平臺均運行Linux來連接和控制CN-0540。Linux通過ADI公司Kuiper Linux發行版提供,該發行版基于Raspbian,包括用于嵌入式開發和調試的標準軟件工具,例如標準編譯器,甚至有Python之類的解釋器。隨同此發行版提供的內核包括控制CN-0540不同器件所需的驅動程序。
CN-0540的驅動程序在標準內核驅動框架中提供,該框架稱為工業輸入輸出(IIO)框架。IIO框架支持ADI公司及許多其他供應商生產的產品,例如轉換器、放大器、傳感器和其他幾個器件。
圖4.CN-0540簡化功能框圖
底層控制
IIO驅動程序既能控制CN-0540,也能處理數據或緩沖區收集方面的任務。若要與最底層的驅動程序(包括寄存器訪問)接口,可以使用IIO庫(libIIO)。libIIO本身可以直接在SoC板上運行代碼,或從主機PC遠程運行代碼,從而與驅動程序通信。它提供了一個用于調試IIO器件的標準圖形界面IIO-Oscilloscope。該工具標配移動快速傅立葉變換(FFT),允許用戶將傳感器帶寬內發生的任何振動異常可視化,這樣即使不連接外部PC也能進行基本的調試和分析。
IIO-Oscilloscope支持可定制插件以簡化與特定驅動程序集合的交互。CN-0540有一個特定插件來幫助通過校準消除IEPE偏置誤差,并使電路的放大器增益最大化。此校準一般可以通過IIO-Oscilloscope完成,但該插件使用戶的校準過程更加簡單。
圖5.CN-0540 IIO-Oscilloscope插件圖形用戶界面
算法開發—MATLAB和Python
一旦通過IIO-Oscilloscope完成驗證,確認系統運行符合預期,用戶就可以遷移到其他用于數據分析的語言和工具的接口。CN-0540可以與C/C ++接口。但是,主要的工具集成是以Python和MATLAB提供的,目的是簡化工作流程,讓數據輕松進入Python端的Tensorflow和PyTorch之類的框架,或進入MATLAB的不同工具箱中。
CN-0540的Python支持通過pyadi-iio模塊提供。該模塊提供了易于使用的應用程序編程接口(API),適合數據科學家和算法開發人員使用。該模塊預裝了Kuiper Linux,也可以通過Python軟件包索引PyPI獲得。圖6是連接裝有ADXL1002的CN-0540并從中獲取數據的簡單示例。
圖6.CN-0540 Python示例
CN-0540的MATLAB支持通過Analog Devices Sensor Toolbox提供,這是一個獨立自足的工具箱,包含示例、接口類以及針對傳感器等硬件的目標基礎結構。MATLAB接口類(如Python類)遵循一個通用API,該API基于MathWorks的歷史API。同Python一樣,接口類提供易于使用的API,適合數據科學家和算法開發人員使用。圖7是連接裝有ADXL1002的CN-0540并從中獲取數據的簡單示例。
圖7.CN-0540 MATLAB示例
該工具箱可直接從MATLAB的Addon Explorer或通過GitHub的安裝程序安裝。
常見變化
添加更多傳感器需要有更多DAQ通道可用。如需更多輸入通道,AD7768-4最多有4個通道,而AD7768最多有8個輸入通道可用。
如需不同帶寬或G值范圍的MEMS振動傳感器,可以使用ADXL1003、ADXL1004和ADXL1005 MEMS加速度計。
電路評估與測試
設備要求
需要以下設備:
•EVAL-CN0532-EBZ
•EVAL-CN0540-ARDZ
•EVAL-XLMOUNT1
•DE10-Nano FPGA開發板
•超小型 A (SMA)電纜
•高清多媒體接口(HDMI)電纜
•安裝有Kuiper Linux映像的16 GB MicroSD卡
•USB on the go (OTG)適配器
•帶有USB加密狗的無線鍵盤和鼠標
系統設置
系統設置參見圖8。
圖8.CN-0540連接到裝有CN-0532傳感器的DE10-Nano
開始使用
以下是測試系統和啟動運行所需的基本步驟。
1.使用Analog Devices Kuiper Linux網頁上的最新軟件映像來準備microSD卡。(請注意,此步驟未在圖9中顯示。)
2.使用Arduino引腳連接器將CN-0540 DAQ板和DE10-Nano FPGA平臺連接在一起。
3.使用SMA連接器將CN-0532連接到CN-0540。請注意,CN-0532上沒有SMA連接器,因此請剪斷電纜并直接焊接至該板。
4.使用安裝模塊隨附的螺釘將CN-0532連接到EVAL-XLMOUNT1的一側。
5.在DE10-Nano上,插入microSD卡,連接USB OTG適配器,然后從監視器插入HDMI電纜。
6.通過DE10-Nano評估套件隨附的5 V直流壁式電源為DE10-Nano供電。
圖9.CN-0540連接到帶外設的DE10-Nano
有關使用DE10-Nano或其他支持的平臺來使系統運行的詳細步驟,請參閱CN0549用戶指南。
測試結果
請執行以下步驟來測試系統:
1.使用EVAL-XLMOUNT1將CN-0532安裝到可編程振動源上。最好使用振動臺或等效設備。
2.打開CN-0540 IIO-Oscilloscope插件,校準傳感器偏移并使用校準例程寫入偏移電壓。
3.啟動振動源并創建2 kHz的振動音。
4.轉到IIO-Oscilloscope上的捕捉窗口,設置包含16384個樣本且進行3樣本平均的頻域圖。
5.點擊Capture(捕捉)窗口中的Play(播放)按鈕(參見左上方)。
6.確保像預期一樣,頻譜中有2 kHz信號音。請注意,由于振動源或非理想機械附件,圖中可能會看到其他一些雜散信號。
圖10.使用CN-0532和CN-0540的IIO-Oscilloscope捕捉畫面
了解更多
CN0549設計支持包:https://www.analog.com/CN0549-DesignSupport
數據手冊和評估板
CN-0540參考設計板(EVAL-CN0540-ARDZ)
CN-0532參考設計板(EVAL-CN0532-EBZ)
MEMS機械安裝模塊(EVAL-XLMOUNT1)
DE10-Nano FPGA開發板
I2C指最初由Philips Semiconductors(現為NXP Semiconductors)開發的一種通信協議。
Circuits from the Lab參考設計僅供與ADI公司產品一起使用,并且其知識產權歸ADI公司或其授權方所有。雖然您可以在產品設計中使用參考設計,但是并未默認授予其他許可,或是通過此參考設計的應用及使用而獲得任何專利或其他知識產權。ADI公司確信其所提供的信息是準確可靠的。不過,參考設計是以“原樣”的方式提供的,并不具有任何性質的承諾,包括但不限于:明示、暗示或者法定承諾,任何適銷性、非侵權或者某特定用途適用性的暗示承諾,ADI公司無需為參考電路的使用承擔任何責任,也不對那些可能由于其使用而造成任何專利或其它第三方權利的侵權負責。ADI公司有權隨時修改任何參考設計,恕不另行通知。
推薦閱讀:
帶eMotion智能電機控制和備用電池的MPS開源急救呼吸機





