【導讀】功率因數定義為設備能夠傳輸到輸出端的能量與其從輸入電源處獲取的總能量之比。它是電子設備設計的關鍵績效指標,很多國家和國際組織都為此制定了相應的法規。例如歐盟定義了設備必須具備的最小功率因數或最大諧波水平,滿足其標準才能在歐洲市場進行銷售。
這些組織之所以如此關注功率因數的提高,是因為劣質電源對電網會產生實際的威脅,它們會增加熱損耗并可能導致電源故障。
功率因數低主要有兩個原因:
● 位移:當電路的電壓和電流波形異相時會產生位移,通常是由電感或電容等電抗元件引起的。
● 失真:波的原始形狀發生改變,通常是由整流器等非線性電路引起的。這些非線性波包含很多諧波含量,會使電網中的電壓失真。
功率因數校正(PFC)是一系列嘗試提高設備功率因數的方法。
解決位移問題,通常采用外部無功元件來補償電路的總無功功率。解決失真問題有兩種方法:
● 無源功率因數校正(PFC):使用無源濾波器濾除諧波以提高功率因數。這種方法適用于低功率應用,在高功率應用中,其效果遠遠不夠。
● 有源功率因數校正(PFC):使用開關變換器調制失真波,以將其整形為正弦波。整形后的信號中存在的唯一諧波位于開關頻率處,因此很容易濾除。有源功率因數校正被認為是最好的功率因數校正方法,但會增加設計的復雜性。
良好的功率因數校正電路對任何現代設計都至關重要,因為功率因數較差的設備效率也低下,而且會為電網帶來不必要的壓力,并可能給其他連網設備帶來問題。
AC / DC電源中的功率因數校正(PFC)需求
在 另一篇文章中我們曾經討論過,AC / DC電源由多個電路組成,這些電路將輸入端的交流電壓轉換為輸出端穩定的直流電壓。負責將交流電壓轉換為直流電壓的整流器是其中最重要的電路,但僅此電路是不足以確保正常工作的。
為了保證AC / DC電源的高效與安全,還需要結合隔離、功率因數校正(PFC)和降壓功能。這些元素可以保護用戶、保護電網和所有連接的設備,它們都一定程度地集成在所有的開關電源中。
任何一個開關電源的第一步操作都是對輸入電壓進行整流。整流是將信號從交流電轉換為直流電的過程,通過整流器來完成。交流電中的負電壓可以通過半波整流器截止,也可以使用全波整流器反相。
全波整流器由四個二極管組成,并采用Graetz橋配置連接。這些二極管會隨著電源電壓從負變為正而導通和關斷,從而使負半周期極性反轉,并將交流正弦波轉換為直流波(見圖1)。

圖1: 全橋整流器工作原理
但整流器輸出波形具有較大的電壓變化,稱為紋波電壓。將一個儲能電容器與二極管電橋并聯起來,可以幫助平滑輸出電壓紋波。
但如果仔細觀察整流器儲能電容器的輸出波形,會發現電容在很短的時間跨度內被充電,具體來講,是從電容器輸入端電壓大于電容器電荷的那一點,到整流信號峰值之間。這會在電容器中產生一系列的短電流尖峰,看上去完全不似正弦曲線(見圖2)。

圖2: 整流器輸出電壓和電流波形
這些短電流尖峰不僅對電源,而且對整個電網都可能帶來嚴重影響。要了解其嚴重性,我們必須首先了解諧波的概念。
諧波與傅立葉變換
截至目前,我們所看到的大多數電波形都是正弦波。但實際上它通常不再是純粹的正弦波,尤其是當電路中存在電抗元件(電容器、電感器)或非線性組件(晶體管、二極管)時。其波形由不同的、而且通常很復雜的數學函數來定義。這可能會使波形分析更加困難,因為分析背后的數學會相當困難(請參見圖3)。

圖3:正弦波與失真波–波形和波形函數
所幸在19世紀,法國數學家Jean-Baptiste Joseph Fourier提出了一種方法,可以將任意一個周期波形分解為一系列具有不同頻率的正弦和余弦波,稱為諧波(見圖4)。其中第一個波為基波,是頻率最低的波。其他幾個波與基波相結合并給定振幅和頻率。根據經驗,波形形狀偏離純正弦波越多,其諧波就越多。

圖4:將任意波形分解為傅立葉級數
諧波頻率一定是基波頻率的整數倍。例如,如果某波的基頻為50Hz,則第二諧波頻率為100Hz,第三諧波頻率為150Hz,依此類推。
振幅是諧波最重要的參數之一,它是諧波對基頻影響的度量。通常,基頻的振幅最大,諧波的振幅按其階次成比例地減小,因此實際上并不存在9次或20次諧波。諧波幅度可以繪制成圖表,顯示每個諧波在創建任意波形中所起的作用。
但對電容電流來說,其波形看起來與三角函數非常相似。 理想情況下,這種波是無限短、無限強大的脈沖。不難理解,將這種形狀的波分解為正弦波會很復雜,而且會產生大量很強的諧波,幾乎涵蓋所有頻率(請參見圖5)。

圖5:三角函數和方波的諧波分布
這不一定是個問題,因為設備仍可為負載供電,它只會影響電源的功率因數,因此許多低功率AC / DC電源制造商對此不做處理。但是,如果有太多低功率因數的大功率設備連接到電網,則可能會產生問題,甚至會造成停電!
功率因數
交流電中的功率有三種類型。第一種稱為有功功率,通常指實際功率,即P。它表示傳遞給負載的凈能量。如果負載是純電阻性的,則線路中的所有功率均為有功功率,電壓和電流彼此同相振蕩。第二種,如果負載是純電抗性的,例如電感器或電容器,則為無功功率,通常表示為Q。這種功率用于在電抗性組件中產生并維持磁場與電場。這些場使電流相對于電壓錯相。對于電容性負載,電流超前90°;對于電感性負載,電流落后90°(見圖6)。 這意味著由這些純電抗負載產生的總功率為零,因為正無功功率被負無功功率抵消了。

圖6:同相V-I波和相關功率(左);90°相位差的V-I波形和相關功率(右)
在實際應用中,負載不會是純電阻性或純電抗性,而是兩者的結合。第三種功率類型是有功功率和無功功率之和,稱為視在功率,即S。其和為二次方之和,而有功功率、無功功率和視在功率之間的關系通常表達為三角形。
功率因數是有功功率與視在功率之間的關系,對于測量電路中功率傳輸的效率非常有用(請參見圖7)。

功率三角形
低功率因數是位移和失真兩種因素結合導致的結果。首先,在線性負載中,電抗性組件使電流和電壓波性異相。電壓和電流之間的相位差對總功率因數的影響由位移因數定義,通過等式(1)表示為波形之間角度的余弦值:
但是,回到我們之間的麻煩,電源設計人員面臨的問題不僅是電流和電壓波可能異相,還在于電流波形變成了脈沖序列,也就是非線性函數。這意味著電壓和電流的乘積(即功率)也是非線性的,而且效率極低。當電路中有非線性負載(例如熒光燈、電子設備和全橋整流器)時,常會發生這種情況。這種負載在極短而且突發的脈沖中吸收電流,這會產生大量諧波并使信號失真。通過總諧波失真的大小(THD)來表示因諧波導致的失真大小是最常見的度量方法。THD代表了諧波電流相對于基波電流的比例,通過公式(2)來計算:

但是,失真對總功率因數的影響則是使用失真因數,它與公式(3)中的總諧波失真有關:

位移因數和失真因數的乘積得出了功率因數,用公式(4)計算:

功率因數通常不會顯著影響設備的運行,但當電流流回電網時,也會帶入較差的功率因數。例如,如果將功率因數非常低的電感負載(例如攪拌器的直流電機)連接到電網,其電機注入的諧波,將可能造成鄰居電視屏幕的閃爍。如果大量諧波注入,則可能導致電網中大量的熱損耗,甚至可能導致斷電。
因此,電力供應商對設備可以施加到電網的功率干擾量提出了限制。第一次此類嘗試是在1899年,隨著電氣照明的出現,人們發現來自其他設備的干擾會使白熾燈閃爍。于是,國際電工委員會(IEC)于1978年提出了一項法規,強制在消費產品中引入功率因數校正。
從那時起,各國就功率因數限制各自制定了自己的準則和法規。美國有自愿參與的“能源之星”準則,規定任何計算機設備在以其最大額定輸出工作時,必須具有至少0.9的PF。歐盟的法規(IEC31000-3-2)更加嚴格,它將電氣設備分為四類:電器(A)、電動工具(B)、照明(C)和電子設備(D)。 每個類別對每個諧波(直到第39次諧波)相對于基頻的相對權重都有特定的限制。其他國家/地區也有類似的法規版本,例如中國的GB / T 14549-93或國際IEEE 519-1992。
圖8顯示了IEC61000-3-2對C類設備的波形限制,包括頻域和時域。可以看到,頻域中的最大諧波幅度值跟隨方波,這在時域中觀察所得到的波形可以得到確認。

圖8:C類設備在頻域(左)和時域(右)中的最大諧波值
盡管IEC61000-3-2定義的波形看起來與理想正弦波差別很大,但沒有功率因數校正而超過諧波和功率因數規定限值的設備比比皆是。因此,任何商業化的設備中都需要良好的功率因數校正電路以提高工作效率,并最終作為消費類產品進行銷售。
什么是功率因數校正(PFC)?
功率因數校正(PFC)是電子設備制造商用來提高其功率因數的一系列方法。
如前所述,低功率因數是由信號中存在的位移或失真引起的。位移對功率因數的影響相對較容易解決,因為電容使相位前移,而電感使相位后移。如果系統的電流波形滯后于電壓,則只需在電路中添加一個具有適當阻抗的電容,即可將電流波形的相位前移,直至與電壓同相(見圖9)。

圖9:無PFC的低PF功率傳輸(左)和功率因數校正后的功率傳輸(右)
另一方面,相比補償線性電路中的位移因數,改善非線性電路中常出現的系統失真因數要復雜很多。一般有兩種選擇:
濾除諧波:接受效率的損失,但嘗試通過在輸入處添加濾波器來減少注入電網的諧波數量。這稱為無源PFC,它使用低通濾波器來濾除高次諧波,理想情況下僅保留50Hz基波(見圖10)。在實際應用中,這種方法改善設備功率因數的效率較低,也不適用于大功率方案,因為添加的電容和電感會造成效率、尺寸和重量方面的損耗。它通常不會用于功率超過數百瓦的應用。

圖10:DCM模式下的有源PFC、輸出電流波形(左)和無源PFC濾波器頻率響應(右)
有源功率因數校正。這種方法可以改變電流波形的形狀,使其跟隨電壓。 這樣,諧波被移到更高的頻率上,因而更容易被濾除。使用最廣泛的有源功率因數校正電路是升壓變換器(見圖11)。它與變壓器類似,可以升高直流電壓,同時降低電流。最簡單的升壓變換器由電感、晶體管和二極管組成。

圖11:帶有源PFC電路的開關模式AC / DC電源
升壓變換器有兩個工作階段。在第一個階段,當開關閉合時,電感通過電壓源充電(在這種情況下,電壓來自整流器);當開關斷開時,電感將先前存儲的電流注入電路,以增加輸出電壓,同時還為電容充電,電容負責在電感充電時維持輸出電壓。
如果開關頻率足夠高,則電感和電容都不會完全放電,并且輸出端負載電壓始終高于輸入電壓源。這就是連續導通模式(CCM)。開關閉合的時間越長(即晶體管導通的時間越長),輸出端的電壓也越大。如果占空比(相對于總開關周期的開關導通時間)得到適當控制,則輸入電流波形可以整形為正弦波。
但是,并非所有PFC變換器都采用連續導通模式。還有另一種方法,盡管犧牲了最終的功率因數質量,但開關損耗更少,電路成本更低,這種方法稱為邊界導通模式(BCM)或臨界導通模式。它可以在電感完全放電時切換晶體管(參見圖12),即零電流開關(ZCS)。零電流開關使升壓變換器中的二極管能夠更快、更輕松地改變極性,從而降低了對高質量、高成本組件的需求。

圖12: 連續導通模式(左)和邊界導通模式(右)下的PFC電感、晶體管和二極管電流
變換器跟蹤輸入電壓,使輸出電流看起來就像頻率為50Hz的正弦波,但其波形仍然與純正弦波相差很大,因此邏輯上它仍有大量諧波分量。由于諧波分量為開關頻率的倍數,比50Hz基頻高很多(50kHz至100kHz),因此可以很容易地被濾除。這顯著提高了功率因數,可以使開關電源的PF值高達0.99。
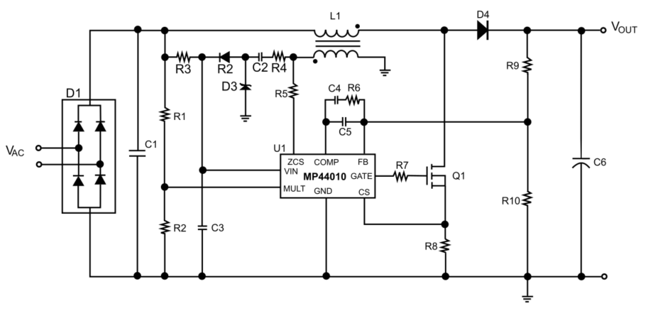
MPS提供的MP44010控制器即為一款BCM功率因數校正器。當連接到升壓變換器時,其ZCS引腳檢測電感何時放電并激活MOSFET(如圖13中的Q1)。該器件還可以比較電流和電壓,調整電流峰值以跟隨輸入電壓的波形。

圖13: MP44010典型應用電路
總結
功率因數是任何一個電子設備設計中都要考慮的關鍵因素,尤其是在AC / DC電源應用中。但選擇正確的PFC電路需要做許多權衡考慮。
首先,要檢測低功率因數是由位移還是失真引起的。然后,根據電路中的功率大小,選擇有源或無源PFC。對于有源PFC,設計人員需要在效率與功率因數質量之間做出權衡,選擇變換器的工作模式為連續導通模式或者邊界導通模式。
無論采用哪種解決方案,MPS都有現成的PFC控制器可選,我們的工程師也隨時準備著協助您解決問題。
免責聲明:本文為轉載文章,轉載此文目的在于傳遞更多信息,版權歸原作者所有。本文所用視頻、圖片、文字如涉及作品版權問題,請聯系小編進行處理。
推薦閱讀:




