【導讀】對于具有高能量密度的高成本效益電力電子系統的開發工作而言,其關鍵就是能源效率。一個行之有效的經驗法則是:只要能夠以更高的開關頻率進行操作,如果減少功率損耗,成本也會下降,因為冷卻負載較少并且可以使用更緊湊的無源元件。有鑒于此,開發人員可以利用某些技術顯著降低功率轉換器的開關損耗,從而降低成本。

逆變器是每個光伏系統的重要組成部分,其工作是將直流電壓轉換成交流電壓。功率晶體管的開關損耗對其效率影響很大。
必須使用正確的電路拓撲和正確的組件選擇,才可以實現理想的效率。為了提高效率,逆變器正在增加使用寬帶隙材料制成的晶體管,例如GaN或SiC。問題在于:這些技術比使用硅基組件昂貴得多。
因此,具有成本效益的系統需要進行電路設計創新,在使用硅基組件的同時實現最大程度的效率。
優化效率:半橋示例
半橋示例說明了如何通過顯著降低開關損耗來優化逆變器的效率,它包括檢查從阻斷高邊開關晶體管的續流二極管到低邊開關晶體管(圖1)的電流換向。
除了電阻損耗以外,開關損耗由兩種損耗機制決定:首先是存儲在續流二極管中的反向恢復電荷(Qrr),它導致激活的低邊開關晶體管導通出現電流峰值;其次是對阻塞高邊開關晶體管的輸出電容(COSS)進行再充電時所流動的充電電流峰值。
同步反向阻斷(SRB)串聯第二開關晶體管Q2以阻斷開關晶體管Q1的續流二極管中的反向電流。Q2的激活與Q1同步。反向電流通過并聯的碳化硅(SiC)肖特基二極管,該二極管具有高擊穿電壓和極低的反向恢復電荷,這大大降低了Qrr對開關損耗的影響。Q2的續流二極管的極性確保晶體管不能產生高電壓,因此,低介電強度(60 V)的型款就足夠了。

圖1:開關半橋時的電流換向和損耗機制
來源:東芝
使用高級SRB (A-SRB),通過采用較低的電壓去Q1進行預充電,大幅降低Q1的輸出電容的充電所造成的損失。輸出電容COSS強烈依賴于漏源電壓VDS。當VDS從0V增加到大約40V時,電容減少了例如大約100倍。
在導通期間,該電壓依賴性導致損耗誘導的充電電流的主要部分流過Q1的低VDS。然而,Q1兩端的低電壓意味著半橋導通的低端晶體管有著高電壓導通。由于充電電流峰值,導致晶體管的導通損耗很高。
如果Q1的COSS被預充電到40V,例如,在半橋的低側開關晶體管導通之前,那么大部分充電電流不流過該晶體管導通,因此不會帶來導通虧損。預充電由IC柵極驅動器中的電荷泵所產生的附加電壓源執行。
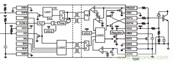
圖2示出了用于減少半橋開關損耗的技術。實際的開關晶體管(Q1)是一個具有最大反向電壓(例如650V)的高壓超級結DTMOS IV。與Q1串聯連接的Q2輔助晶體管是一個低壓超級結UMOS VIII,其反向電壓為60 V。其中所使用的續流二極管是具有極低反向恢復電荷的SiC肖特基二極管。
這個特殊的電路拓撲由一個專用的IC T1HZ1F驅動器來激活。該IC使用PWM輸入信號來產生晶體管柵極和充電脈沖所需的全部控制信號,以對Q1的輸出電容進行預充電。

圖2:A-SRB電路拓撲的組件
來源:東芝

圖3:減少半橋開關損耗的技術
來源:東芝
東芝開發的A-SRB技術顯著降低了開關損耗,適用于光伏逆變器、DC / DC轉換器、功率因數校正(PFC)和驅動控制等一系列應用,圖3顯示了減少半橋開關損耗的技術。為了演示A-SRB技術的有效性,分別使用和不使用A-SRB進行逆變橋(H4拓撲)的SPICE仿真。
圖4顯示了借助A-SRB實現雙極性調制的各種輸出功率和開關頻率的效率提升,使用具有低RDS(on) (100 A, 600 V)的東芝DTMOS IV作為開關晶體管。對于高開關頻率,效率增益最為明顯,因為A-SRB降低了開關損耗,這個例子中的最大效率增益約為6%。

圖4:使用A-SRB來提高效率
來源:東芝
該系統的主要部分是具有A-SRB功能的逆變橋,它可根據額定功率用于各種實施方案。對于最大輸入功率大約為300 W的模塊逆變器,東芝提供了T1JM4模塊解決方案。該模塊集成了一個完整的半橋,包括具有A-SRB功能的柵極驅動器、開關晶體管和SiC肖特基二極管。市場上提供與開關元件相結合的分立柵極驅動器套件,可用于具有高達大約5kW的更高輸入功率的光伏逆變器。
結論
要優化電力電子系統的成本,便要有效解決相關的損耗。基于成熟硅技術的智能功率損耗管理功能可以實現具有更高功率密度和能源效率的高成本效益系統。
東芝的A-SRB技術確保了顯著的效率提升。除了光伏逆變器之外,它也適用于電力電子行業中的各種其它應用,例如用于DC / DC轉換器、無功功率補償和電機驅動。
推薦閱讀:
推薦閱讀:




